论坛首页
|
最新消息
|
人物专访
|
媒体聚焦
|
论文集锦
|
图片报道
|
参会代表
| 参会媒体简介| 华文媒体发展综述
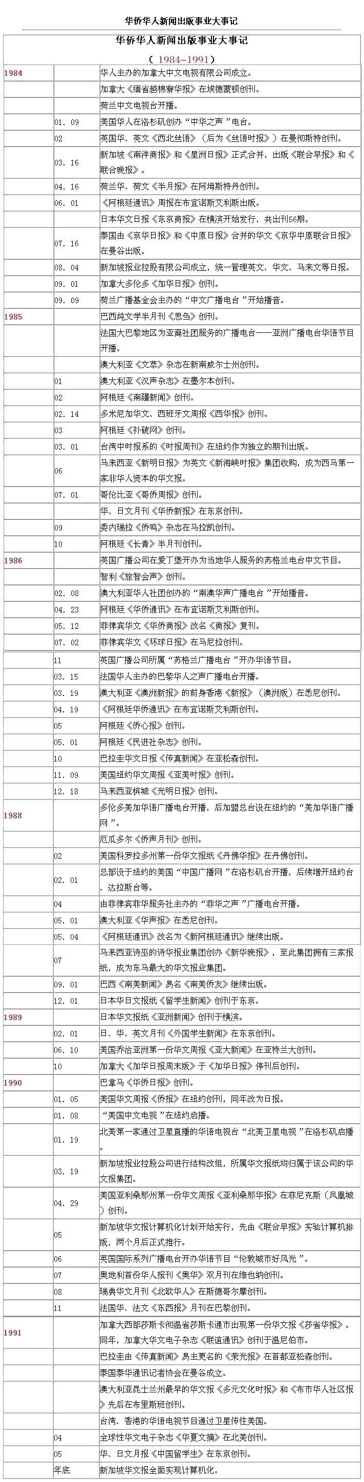
海外华文传媒大事记
;
读