
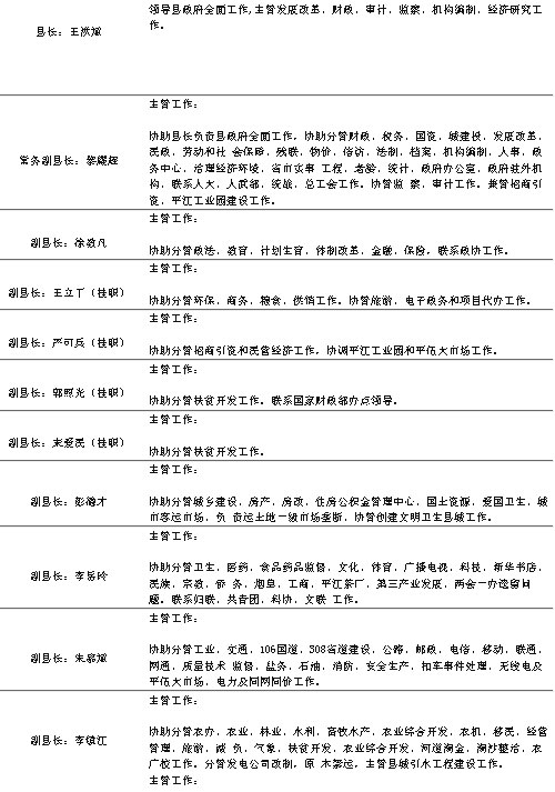
湖南平江县官方网站截图。
继网传辽宁铁岭市有9个副市长、20个副秘书长,河南新乡市有11个副市长、16个副秘书长以后,昨日(3日),又有网友在论坛爆料:贫困县湖南平江县有十个副县长四个县长助理,记者浏览了这位网友提供的平江县官方网站,确认了这一事实。网友“超级国人”批评道:“2005年平江县财政收入就2.24亿,一个贫穷落后的县,竟然配备这么多官员,是不是有点不正常?”
在跟帖中,网友“敲开幸福的门”也不甘落后,PK上了:“平江的邻居湘阴县的教育局副局长以上的有7位”这位网友同样提供了相关网站资料。网友“无光失色”也说:“这有什么大惊小怪的?我们学校校长、副校长就有8个。”
看到平江县四位副县长是挂职身份,网友“骑在墙头”似乎不理解:“挂职就是不工作却照领薪水吧?”网友“独行之道”为他解答:“挂职的不占编制,不懂吧?实际上,只有外边来挂职的多,才能给当地争取更多的支持,你没看到有一个是专门负责去联系财政部的?”
网友“yxfh031”认为:“政府机构太臃肿,已到触目惊心的地步。”为什么出现这种现象,网友“liuke2099”的解释是:“因为管的东西多,所以官就多。”
继铁岭、新乡、平江等副职官员“超豪华编制”曝光之后,随着网友对政府组织机构的搜索兴趣的增大,相信会有更多类似的“阵容”出现,网友的目的在于希望能精简不合理的官员设置,切实减轻地方财政负担,克服人浮于事的现象,提高行政效率。(来源:新快报 记者 邓毅富)
相关阅读:
| 更多>> |
|