


前往北平前,上级跟我谈话时说,“出去就不怕死,怕死就不出去。”——方亭(曾任北平地下电台译电员)
电视剧《潜伏》热播、北京市第一个以情报战线为主题的展馆开馆……今年以来,以地下党、情报战为题材的影视作品开始成为大家关注的热点。近日,本报记者探访了战争时期的情报站点原址,采访了部分在北平从事情报工作的地下情报人员或者其家属,通过地下情报人员鲜为人知的故事,为大家展现一个真实的隐蔽战线。
刚刚过去的双休日,又有数百名游客参观了平西情报交通联络站展馆。展馆人士表示,自4月13日展馆正式开馆以来,已有数千人前来参观,其中大部分为政府、学校等团队,散客则大多为观看《潜伏》后慕名而来。这里已经成为新的红色旅游景点。
游客参观寻《潜伏》原型
平西情报交通联络站展馆位于门头沟妙峰山涧沟村,是北京第一个公开展出的以情报战线为主题的展馆。
妙峰山地处晋察冀革命根据地的前哨,战争年代,秘密电波、中央领导阅读的报纸、医疗等物资秘密发往延安,大批爱国青年、革命人士和国际友人,都是通过这里秘密前往延安。
据了解,从1939年6月开始到1949年1月北平解放,近10年时间,这里的工作从没有间断过。在平西站工作的情报人员近100名左右。其中为革命牺牲了10人左右。
现年90岁的任远曾任平北地委情报站站长,他说,妙峰山站是当时整个晋察冀地区非常重要的一个情报站。存在将近10年,没有遭受破坏,这在情报史上很少有。
“展馆是在情报站原址修缮后的基础上建成的。”涧沟村党支部书记王德强介绍,展馆恢复工程自2008年3月份启动,投资100余万元,于今年3月底全部完工。
讲解员孙珂说,虽然开馆没有多久,但是来参观的游人络绎不绝。很多游客在参观时都热衷于寻找《潜伏》中人物的原型,探寻地下情报人员的足迹。
游客王先生说,他父辈曾是地下情报员。“多少年来,我父亲几乎没对我们讲起过他自己做情报工作的经历,许多故事也是后来我从他的回忆录中读到,从而慢慢了解的。”
“到了说它们的时候了”
海淀区史志办原主任、平西情报交通联络站展馆历史顾问张源洪介绍,出于保密的职业习惯,解放后,从事情报工作的地下党依然三缄其口,以至于很多情报人员的家属都不知道他们曾经做过地下工作。
时至今日,原来的很多情报手段都不能用了,“虽然还有借鉴作用,但到了说它们的时候了。”张源洪说,情报战线的工作是人们所不熟知的,甚至是被遗忘了的。妙峰山在战争时期有情报站,而且发挥了“桥头堡”的重要作用,恐怕知道的人也不多,“所以有必要再现这段鲜为人知的历史,以告知当代,传承后人,也告慰了革命先辈。”
秘密交通线为主席送报
情报人员职责是暗中保护电台;白区斗争是解放战争第二条战线
对话人物 方亭 解放前夕北平地下电台译电员,曾任北京市委党史研究室副主任
- 对话
作为曾经的北平地下电台译电员,方亭对当年的经历有着特殊的感情,她日前接受了记者采访。
“地下斗争不许轻率冒进”
新京报:《潜伏》最近很受关注,你看了吗?
方亭:听说了《潜伏》这部作品,据说不错,可我还没看。我所知道的真实反映我们当年生活的影视作品,主要有两部,《永不消逝的电波》和《地下尖兵》。
新京报:平西情报站展览馆也开展了,去参观了吗?
方亭:也没去过,有机会一定会去看看。
新京报:你当时也是地下情报员,你们是不是随时都有生命危险?跟敌人发生过遭遇战吗?
方亭:危险是有的,但大家很注意保护,不暴露。我是北京人,重返北平后只要遇到熟人,就赶紧躲开,然后就搬家。地下电台没有发生过电影中那种扣人心弦、引人入胜的惊险镜头,没有格斗,也没有枪击。如果出现惊险、被敌人发现,是地下电台的大忌。千方百计暗中跟敌人斗智,保护电台的安全,正常工作,电讯联络畅通无阻,这才是我们的职责。
新京报:据史料记载,当年北平的武装斗争并不多。
方亭:解放战争时期尤其是中后期,北平处在解放区的包围之中。我曾经在一篇文章中提到,在北平城内的形势是敌强我弱,国民党掌握着政权,可从全华北地区来看,则已是敌弱我强。即使是在如此形势下,斗争方式也绝不允许超出地下斗争本身应起的作用范围,轻率冒进。当时党中央的指示是,白区斗争不超过罢课、游行、示威这个顶点。
“有使命感,很少考虑自己”
新京报:地下斗争的主要任务是什么?在和平解放北平的过程中起了哪些作用?
方亭:白区斗争是解放战争的第二条战线,对于战争胜利作出了不可磨灭的贡献。地下党员积极利用合法组织和合法形式,打入敌人工会开展工作,甚至改组伪工会,掌握实际领导权。
新京报:地下工作随时有生命危险,当年害怕吗?有机会选择其他工作?
方亭:前往北平前,上级跟我谈话时说,“出去就不怕死,怕死就不出去”。他的话,是要我们在打一场特殊的战斗中,坚定勇敢的面对生死考验,但并不是让我们去冒险、去赴死。当年,不管做什么工作,绝对服从组织分配,没有自由择业的念头,都觉得肯定是组织需要,而且自己得到了组织的信任,有一种使命感。大家都如此,没有个人恐惧,很少考虑到自己,只想建设一个新中国。
地下电台“保住”西柏坡
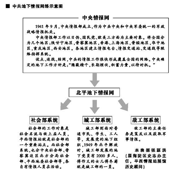
【情报网络】
虽然情报人员互相不认识,获取情报的方式手段也千差万别,但北平的地下工作有两个重要的东西支撑,那就是它的秘密交通线和地下电台。有了妙峰山这个枢纽,整个北平的地下情报组织也因此连成网。
出场人物:方亭、刘光国、甘陵
现实身份:大户人家的千金小姐、华北“剿总”文印室工作人员等
助手:交通员刘之骥等
1 进京 言情小说做密码底
没来北平前,上级刘仁给方亭安排了个家。并选定四角号码字典作为地下电台的电码本。
之后,方亭在西单商场书摊上,买了两套同名章回言情小说《惜分飞》,随意选中一页作为密码底,交通员把另一套书送回解放区。她就用这本言情小说,开始了自己的情报生涯。
按照保密规定要求,方亭必须切断与外界的任何联系。曾经有一次,方亭偶遇了一位老同学,为了避免暴露,方亭紧急搬了三次家。
2 意外 步行送“西柏坡”情报
1948年秋,辽沈战役临近尾声,蒋介石飞到了北平,与傅作义策划偷袭石家庄和西柏坡的作战计划。
当这份情报被华北“剿总”文印室的刘光国获悉时,距离国民党行动只有三天时间。刘光国赶紧将此情报通报了北平地下党组织———社会部甘陵情报小组,但恰在此时,电台发生故障。
甘陵当即派秘密交通员刘之骥,背熟情报要点,携带秘密材料徒步赶到了定县,在该处有一个地下交通联络站,用电话向上级做了汇报。
3 惊险 正在发报“保甲”闯入
虽然装扮成大户人家的千金小姐,可1949年1月,方亭还是经历一场虚惊。
一天,电台正在发报,突然有人敲门,地方保甲和防护团一行四人站在门外。方亭镇定地让他们进门,坐到外屋。而电台正摆在里屋床上,伪装成收音机天线的发报机天线,从外屋深入里屋。
经过周旋,方亭得知四人在打自己所住房子的主意,方亭赶忙说自己是某军官的朋友,她在北平还有不少军界朋友。四人似乎被方亭的关系网唬住,匆匆离开。
4 战果 信息准确炸掉机场
方亭经手大量军事情报,几乎每天都要发送国民党军队调动、军用列车去向等信息,所以背得出所有军队番号,以及廊坊、张家口等周边地名的阿拉伯电码。
1949年1月,国民党在东单广场紧急修建了一个临时飞机场,准备逃跑。我军没有校正炮弹落点的侦察机,几番轰炸,炮弹都打偏了方向。地下党员现场观察,记下了每一发炮弹的具体落点,方亭译成电文,报至解放区。炮兵逐步校正弹道,越打越准,终于轰掉这座短命机场。
5 惊喜 电报记录傅作义情绪
据方亭回忆,解放前夕,电报内容屡次提及傅作义谈判期间的动态和情绪变化,比如晚上如何睡不好觉,如何在屋里踱步,甚至急得把火柴棍放在嘴中咬。
1949年1月,天津解放后不久,交通员送来一份电报,字数大大超过一般报文,看后,方亭知道,北平马上就要解放了。这份电报正是傅作义将于1月22日发表的有关和平解放北平的文告,“我惊喜异常,小心翼翼地把这份电报译完,日日夜夜盼望的解放,来的意外迅速”。
6 停机 和平解放电台落幕
方亭回忆说,地下电台虽有三部,但中后期主要使用其中两部:帽儿胡同2号一部、洋溢胡同36号一部。
1949年1月29日下午,电台收到刘仁电报,“1月31日中午1点,我军从西直门鸣礼炮入城”。
1月30日下午,刘仁乘坐吉普车提前入城,停到何钊(第三部电台负责人)家门前,下车后,刘仁问的第一句话就是“电台出事了没有?”得知大家都平安,他大声宣布,“通知电台,停止联络”。
“三处地下电台从未暴露,这似乎是个奇迹”,方亭说。
(以上据北京市委党史研究室副主任方亭和平西情报站展馆顾问张源洪回忆)
秘密交通线为主席送报
【交通网络】
1 司徒雷登汽车“义务”送药
出场人物:黄浩、王佩芝夫妇 现实身份:小诊所老板、崇慈小学校校长
助手:情报员李庆丰(协和医院员工)———负责找药品
抗战时期,晋察冀边区物资紧张,尤其药品奇缺。购买运送药品成为各个秘密情报联络站和交通站的主要任务。
据平西情报站展馆历史顾问张源洪介绍,北平的联络站主要是百花深处胡同的“明华斋”古玩铺与协和医院。
黄浩、王佩芝夫妇俩在北京前门外西河沿开了一个小诊所;1927年又创办了一家挑补绣花厂。
百花深处是一条很狭窄的胡同,离护国寺很近。如今,百花深处还在,但“明华斋”已杳无音信。
想在日本人眼皮底下买药品,困难可想而知。
但黄浩手下有个情报人员叫李庆丰,他在协和医院工作,可以购买到西药及医疗设备。同时,黄浩又通过发国难财的汉奸,从设在王府井大街的“陆军御用达”药店高价购买药品。
日寇搜查封锁很严。在转运物资的过程中,不少国际友人帮了大忙。燕京大学英籍教师林迈可就是其中一位,他1941年曾多次帮助八路军购买通讯器材、药品等,并受八路军的委托,帮助把存放在天津的一些军用物资运回平西根据地。林迈可用燕京大学校长司徒雷登的汽车共分三次将物资运送到大觉寺的法国教会学校旧址等事先约好的地点,交给平西站的武装交通员。
2 自行车给毛主席驮去报纸
出场人物:刘致祥 现实身份:燕京大学附属中学学生
助手:情报人员郝福(王府井郝记书摊经理)———负责找书
曾经的地下情报员刘致祥老人今年已经83岁,身患疾病,无法说话。
老伴高女士介绍,1943年还在上学的刘致祥进入妙峰山开始从事情报工作。
1946年,国共内战爆发后,国民党政府通令严禁携带各种报纸前往解放区,违者以私通“共匪”论罪。
1946年10月,上级李才交给刘致祥一项任务:为毛泽东主席和党中央运送白区出版的报纸、杂志及书籍。
刘致祥先托大姐在北平城内交道口大二条31号租下房子,让已在城里上学的弟弟、妹妹与自己一起住在里面,这样就安排好了一个颇有掩护色彩的居住环境。
北平出版的书刊报纸是王府井东安市场彤桂商场郝记书摊经理郝福弄到的。
刘致祥与苑振鹏在街头、茶馆等地接头,将报纸包瞬间转到刘致祥的自行车上。
回到交道口大二条家中,刘致祥妹妹帮助再重新打包,运回东埠间头村刘致祥家。
按规定的日期与时间,刘致祥把报纸、情报及其他物品放在小铁门里,平西站会派武装交通人员晚上来将报纸取走,同时放下交给刘致祥的情报,瞬间交接完毕。
这些报纸,到平西站后,有专人用骡马送往根据地,整个过程还有武装押送。
据史料记载,平西站给中央运送报纸,从1946年底到1948年2月从没有间断过,也没有出过差错。
那时在延安、西柏坡的党中央领导同志看的书报,大多都是由平西情报站运送的。
3 秘密交通线送出暴露人员
出场人物:张大中 现实身份:燕京大学学生
助手:联络站交通员周景岩———负责接头
曾经是地下党杰出工作人员的张大中已经病逝,他口述的《我经历的北平地下党》一书,记录了他通过秘密交通线接应、掩护400多名革命同志的故事。
1941年,太平洋战争爆发,燕京大学被日寇查封,北京地下党组织面临被破坏的危险。张大中接受紧急任务,探查秘密交通线,转移正被学生围捕或已经暴露的地下党。
张大中从前门乘车,经广安门、卢沟桥、良乡到达房山长沟镇,此时长沟镇是敌人的据点,设有伪军炮楼,张大中下车后,徒步走近惠南庄的接头地点,联系到社会部情报联络站交通员周景岩。之后,周景岩的父亲周硕臣带路,将张大中带入平西抗日根据地前哨片上村。
随后,几经周折见到中共北方分局社会部钟子云,接受新任务,将北平、天津的地下党中已暴露或被围捕的人员转移到根据地。
之后,这条交通线接应、掩护的地下党干部、教授、学者和青年学生达到400多名。
专题统筹/本报记者 刘英才 李东 采写/本报记者 王姝 林文龙 摄影/本报记者 浦峰 张涛

Copyright ©1999-2026 chinanews.com. All Rights Reserved