
新年前后到全国“两会”前,解放军高层掀起新一轮人事调整,调整的单位涉及总部机关、各大军区和各军兵种,一大批具备实战经验、懂作战、会指挥,在抗震救灾中表现突出、担重任、影响大的年轻将领获任新职。这次调整属年度例行的“规定动作”。
大军区副职“八上三下”
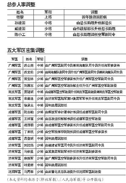
在此轮人事调整中,总参谋部“一退两升一调”:其中“一退”为原副总长张黎上将因年龄原因卸任:“两升”为原总长助理孙建国中将升任副总长,总参作战部原部长戚建国少将升为总长助理:“一调”为原总长助理陈小工中将调任空军副司令。
新任副总长孙建国,曾以艇长身份进行过远洋航行训练,创造了核潜艇连续海上巡航90天的新世界纪录,在汶川地震发生后,曾担任国务院抗震救灾指挥部救援组组长、军地联合前线指挥部指挥长等职务。
新任总长助理戚建国,曾参加过老山作战。去年汶川地震发生后,他成为“军队抗震救灾指挥组”办公室负责人之一。
另一人事调整密集区是大军区,共有四大军区的副司令员职务调整,分别是:南海舰队原副司令员苏支前少将升任广州军区副司令员兼南海舰队司令员,济南军区陆军第54集团军原军长宋普选少将升任南京军区副司令员,解放军审计署原审计长阮志柏少将调任成都军区副司令员,福建省军区原司令员刘沈扬少将升任济南军区副司令员。
苏支前和宋普选都曾参与汶川大地震抢险救灾。
另据《人民海军报》消息,广州军区原副司令员兼南海舰队原司令员苏士亮中将已升任海军参谋长。
此外,三大军区的副政委、副参谋长职务出现变化:成都军区空军原政委贾延明中将升任南京军区副政委兼南京军区空军政委,武警北京总队原政委马丙泰少将升任沈阳军区副政委,原某集团军副军长马秋星升任济南军区副参谋长。其中,贾延明和马秋星曾参与汶川大地震抢险救灾。
而叶爱群、徐承云和吕登明三位副司令员因年龄原因卸任。
各兵种:空军最密海军次之
而各大军区所属兵种高层中,空军人事调整最为密集,其中又以陈小工履新最受关注。
陈小工曾参加云南老山地区防御作战,也曾担任联合国驻伊拉克、科威特边境军事观察员组组长,有过驻外武官经历,长期在总参任职,并曾担任中共中央外事办公室副主任、总参二部部长等职。
在海军中,除苏士亮升任海军参谋长、苏支前兼任南海舰队司令员之外,仍有南海舰队原副参谋长么志楼少将升任南海舰队副司令员,东海舰队航空兵原副司令员孙来沈少将任东海舰队副司令员兼东海舰队航空兵司令员,驱逐舰某支队原支队长邱延鹏大校出任东海舰队副参谋长,南海舰队某保障基地装备部原部长吴奎元少将任海军东海舰队副参谋长。
而在由中央军委直接领导指挥的战略性兵种———战略导弹部队(第二炮兵),政治部原主任张孝忠中将升任副政委;内蒙古呼伦贝尔军分区原政委马誉炜调任北京卫戍区政治部主任。
军校履新者多为教育行家
在军方此轮人事调整中,部队院校获任新职者多为军事教育的行家里手,在军校从教多年,这一趋势显示军方日益重视军队教育。
其中,由教育长出任副校长者两位,分别是国防大学原教育长任海泉少将任国防大学副校长,国防科技大学原教育长杨学军少将任国防科技大学副校长。
此外,第二军医大学原副校长刘振全少将接替已调任解放军总后卫生部部长的张雁灵,升任第二军医大学校长;徐庆吉任第二军医大学副校长;原第四军医大学副政委戴旭光大校升任第四军医大学政委;国防科技大学计算机学院原院长邹鹏少将出任装备指挥技术学院院长。(光明网-南方都市报 记者 陈宝成)

Copyright ©1999-2026 chinanews.com. All Rights Reserved