芭莎明星慈善夜筹款3100万 成龙现场脱衣拍卖——中新网
本页位置: 首页新闻中心生活新闻
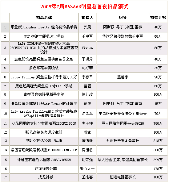
    芭莎明星慈善夜筹款3100万 成龙现场脱衣拍卖
2009年09月29日 14:09 来源:中国新闻网 发表评论  【字体:↑大 ↓小
【点击查看其它图片】

  中新网9月29日电 昨晚,明星汇聚的09年度芭莎明星慈善夜在北京落幕,慈善盛会今年将帮助对象锁定在中国大病儿童群体上,拍卖筹得的善款也达到了创纪录的3100万。成龙、徐若瑄、刘亦菲、苗圃等明星都抢下拍品,为慈善作出了自己的贡献。

商讯 >>
直隶巴人的原贴:
我国实施高温补贴政策已有年头了,但是多地标准已数年未涨,高温津贴落实遭遇尴尬。
${视频图片2010}
本网站所刊载信息,不代表中新社和中新网观点。 刊用本网站稿件,务经书面授权。
未经授权禁止转载、摘编、复制及建立镜像,违者将依法追究法律责任。
[网上传播视听节目许可证(0106168)] [京ICP证040655号] [京公网安备:110102003042-1] [京ICP备05004340号-1] 总机:86-10-87826688

Copyright ©1999-2025 chinanews.com. All Rights Reserved