本页位置: 首页财经中心证券频道

网友爆料大连三垒荣誉称号无效 已构成虚假宣传

2011年09月29日 14:54 来源:中国经济网 参与互动(0)  【字体:↑大 ↓小
网友爆料大连三垒荣誉称号无效已构成虚假宣传
【点击查看其它图片】

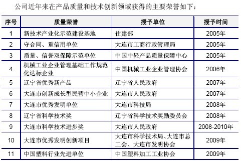
  近日有网友爆料称,大连三垒机器股份有限公司(下称“大连三垒”)官网中,介绍公司2005年曾获得“质量、信誉双保障示范单位”称号,颁发单位是中国中轻产品质量保障中心。该网友称在咨询国家工商行政管理总局法规司后,发现颁发此称号的中国中轻产品质量保障中心并没有资格颁发荣誉证书,其颁发的证书没有任何法律依据。

  网友称,大连三垒此行为违反了《中华人民共和国反不正当竞争法》第九条第一款的规定,属对商品或服务作引人误解的虚假宣传行为,构成了不正当竞争的行为。根据《中华人民共和国反不正当竞争法》第二十四条第一款的规定,大连三垒应该被处以罚款人民币10000-200000元的行政处罚。网友强烈要求大连三垒做出解释,还股民明白。

  “荣誉称号”为宣传活动,且早已过期

  记者就此问题致电国家工商行政管理总局法规司,但电话一直无人接听。随后记者联系到中国中轻产品质量保障中心工作人员。保障中心一位工作人员告诉记者,大连三垒2005年所获得的“荣誉称号”,只是保障中心举办的一次宣传推广展示活动,客户自愿参加。“其主要目的是宣传推广、打广告”,该工作人员说。

  该工作人员同时强调,大连三垒参加的只是保障中心举行的宣传推广活动,所获得的“质量、信誉双保障示范单位”并非荣誉称号,只能证明大连三垒2005年的产品质量符合保障中心要求制定的审核制度。

  虽然保障中心工作人员表示,只有具有营业执照,并且公司规模、产品质量都符合相关审核制度才能成为“质量、信誉双保障示范单位”。但由于质检总局要求每1-2年要进行一次产品质量检测,因此“质量、信誉双保障示范单位”的有效期仅为18个月。现在距大连三垒得到此“荣誉称号”已过去6年左右时间,“称号”早已过期,相关记录也已被清除。

  随后,记者在大连三垒招股书中找到了该“荣誉称号”(见上图)。然而公司官网却对该称号只字未提。官网的公司简介中只有“公司先后获得‘高新技术企业’、‘重合同守信用企业’等称号”,并未提及“‘质量、信誉双保障示范单位’称号”。

  虚假宣传,或已构成不正当竞争

  就大连三垒“荣誉称号”已过期一事,记者采访了律师事务所专门负责公司法相关业务的律师。“既然已经是过期荣誉,就不该出现在招股说明书这种正式的文件中,此行为已经构成虚假宣传。”这位律师说。

  就网友所称的“大连三垒应该被处以罚款人民币10000-200000元的行政处罚”,上述律师认为,大连三垒是否会被行政处罚,还需详细了解网友爆料情况。如果大连三垒不正当竞争行为成立,根据相关条文,应有适当的行政处罚。

  针对上述问题,记者致电大连三垒董秘代辉先生,但截至发稿时,对方电话仍无人接听。

分享按钮
参与互动(0)
【编辑:周可心】
 
直隶巴人的原贴:
我国实施高温补贴政策已有年头了,但是多地标准已数年未涨,高温津贴落实遭遇尴尬。
${视频图片2010}
本网站所刊载信息,不代表中新社和中新网观点。 刊用本网站稿件,务经书面授权。
未经授权禁止转载、摘编、复制及建立镜像,违者将依法追究法律责任。
[网上传播视听节目许可证(0106168)] [京ICP证040655号] [京公网安备:110102003042-1] [京ICP备05004340号-1] 总机:86-10-87826688

Copyright ©1999-2026 chinanews.com. All Rights Reserved