沈阳市减免55项收费 20项涉民生
参与互动 


本月起,全市将减免55项行政事业性和经营服务性收费,取消50项行政审批中介服务事项。其中有20项涉及房产、公证、户政、培训、考试等民生收费。
本次全市集中清理规范涉企收费工作中,对2015年底存留的各类收费进行再清理,决定减免55个收费项目。其中,行政事业性收费32项,经营服务性收费21项,国有资源有偿使用收入1项,中介服务收费1项。包括:国家和省法律法规没有规定的项目,一律取消;国家和省法律法规有规定的项目,结合沈阳市实际,可免收的争取免收。并降低部分项目的收费标准。
同时,重点对219项行政审批中介服务事项进行了清理,决定取消50项。
在此次减免的55项行政事业性和经营服务性收费中,涉企收费项目35项,预计可减轻企业和社会负担近10亿元,并显著提高行政审批效率,简化审批程序、减少审批环节。
在减免的这55项收费中,有20项涉及民生。在房产、公证、户政、培训、考试等方面,减轻了百姓负担。
经此次清理规范后,全市目前保留行政审批服务中介服务事项169项,共涉及22个市直部门,127个行政审批事项。对确认保留的行政审批中介服务事项,沈阳市将以清单的形式向社会公布。并将建立全市行政审批中介服务网络平台。
沈阳晚报、沈阳网记者 王晓婷
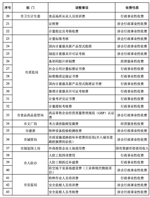
沈阳市减免55项行政事业性和
经营服务性收费目录清单
相关新闻
中德产业园推出“零收费”园区
近日,市政府决定在中德产业园推出“零收费”园区,成为东北地区首家“零收费”园区。凡在园区内投资项目,无论外资、内资和投资额大小,原则上均享受“零收费”优惠待遇。 沈阳晚报、沈阳网记者 王晓婷

















