北京的路侧停车位 到底有几百家公司在管?
参与互动(0)
提到北京的停车管理,很多人都会想到“公联安达”、“公联顺达”两家公司。曾经一度,北京市的公共停车场及路侧停车位几乎被这两家公司分别垄断。
时至今日,曾经一家独大的顺达已渐渐失去其市场霸主地位。随着公司的变故、占道费的上涨、以及停车管理政策的调整变化,目前,北京市已涌现出数百家停车管理公司,在各自的地盘上分界而治。
按理说,破除垄断、引入竞争是好事,但令人奇怪的现象是:海淀区的停车位招投标工作屡屡流拍、丰台区的正规备案停车场仅有20个、朝阳区9成以上的备案停车场全部过期……
公联安达VS公联顺达 谁是正规军?
北京公联安达停车管理公司(以下简称:公联安达)成立于1999年,是北京公联公路联络线有限公司下属的国有停车管理公司,亦是北京市唯一的国有停车管理企业。
随着北京市机动车保有量的不断增长,2000年起,交通管理部门开始在有条件的市政道路两侧陆续施划了一些停车位,并尝试引入发达国家的咪表设备进行停车管理。
由于种种原因,咪表收费模式并没在全市范围推广起来,而公联安达却与引进咪表设备的一家技术公司共同成立了名为“公联顺达”的事业部。2002年,公联顺达成为安达旗下的国有控股企业,并与老东家公联安达进行了基本分工:公联安达主要管理有形圈式停车场、公联顺达主要管理路侧占道停车场。
2009年起,公联顺达通过改制变身为民企,并于2011年将“公联顺达”更名为“北京京联顺达停车管理有限公司”。
公司突发状况 京联顺达“领土”尽失
记者从北京市交通委运管局了解到,路侧占道停车位的具体情况由各区市政管委(现更名为:市政市容委)负责备案。备案内容包括停车场的具体位置、停车位数量、收费标准、经营时限,以及具体负责经营的停车管理公司相关信息等。可以说,未取得备案的停车场,没有经营的资格。因路侧停车场所占道路属于国有资源,负责经营的停车管理公司需向政府部门缴纳占道费。
2010年,公联顺达公司法人惹上了官司,并患上严重疾病,遂将手上股份转让他人,停车场“地盘”越来越小,业务一落千丈。
2011年4月,北京市政府颁布了新的停车管理办法,将停车位按其所在区域的繁华程度划分为三类,并大幅度提高停车费价格。与此同时,停车公司需要缴纳的占道费标准也大幅提高。由于自觉经营困难无法足额缴纳占道费,京联顺达陆续退出了丰台区、石景山区的所有路侧停车管理市场,且仅在东城、西城、朝阳等区保留了部分路侧停车场。

各区停车管理水平不一 西城区备案车场近200,丰台区仅有20个
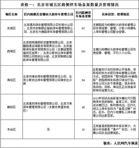
除京联顺达之外,各区还有各自的区属停车管理公司占据着路侧占道停车位的较大份额。如:东城区为东方捷路、西城区为西荣通顺、海淀区为海安、还有原属宣武区地界,现已并入西城的北京宣联停车服务有限责任公司等。除了这些区属企业以外,还有一些规模相对较大的停车管理公司如通政、万乘等,占据着东城区、朝阳区等地的很大份额。
记者在采访中了解到,目前,北京市各区的路侧停车场管理水平存在较大差异。西城区、东城区的路侧停车场由几家大公司负责经营和管理,相对比较正规;海淀区在繁华地区的路侧停车场较为正规,以安达、顺达及其它一些小规模停车管理公司共同经营、管理,目前,海淀区已停止路侧停车场管理的公开招标工作,打算试点以特许经营方式进行停车管理;而丰台区、朝阳区这种地域范围较大的区域,其备案的正规路侧停车场数量反而较少,除个别大公司的停车场进行了备案以外,数百家小公司划地为界的路侧停车场均属违规收费。
来自北京市交通委运管局的公开信息显示,目前,北京市西城区有正规备案的路侧停车场191个,而朝阳区的备案车场只有48个,丰台区甚至仅为20个。(详情见表格一、表格二)

(注:因石景山区大部分区域处于五环以外,故上表仅调查了除石景山区以外的城五区具体情况。)

街道审批致使小公司钻空子 朝阳区路侧车位九成以上已过期
2011年4月,北京市停车费及占道费上涨之后,由于京联顺达交出了大部分停车场的经营权,这些路段的停车位陆续被一些小公司瓜分。以丰台区为例,由于丰台区位于北京南城,地域相对偏僻,停车收费管理的难度比较大,大公司退市后,一批新注册的小规模停车管理公司开始在自己熟悉的路段上拓展势力范围,其主要目标是停车费较高或车位紧张的小区周边,或是一些繁华的商业设施周边,而另一些费力气又不容易“产出”的路段,便成为无人问津的真空地带。
2012年年初,北京市朝阳区开启试点工作,由各街道办事处代行“停车场备案管理职能”。停车管理公司不必经过各区管委,只需经过当地辖区的街道办或乡政府,以及交通队许可,即可进行停车收费的经营工作。一时之间,仅朝阳区就有上百家停车管理公司涌现出来,甚至出现一个公司只管一条街的怪现象。
据知情人透露,审批、备案权下放到各街道,使得有关系、有路子的小规模停车公司大举趁虚而入,在一些相对繁华的路段,小停车公司可以只雇两个工人看一条街,以多划车位、少备案、不交占道费的做法,赚得盆满钵满。
据了解,目前朝阳区由各街道备案的方式已结束一年试点期,相关管理部门还没有出台新的政策,因此,目前朝阳区九成以上的路侧停车场均为备案过期状态。(王溪)
>汽车新闻精选:




















