奥迪“最闪亮” 新A4L/新C/新3系灯光测试

参与互动(0)
随着时代发展脚步的不断加快,科技生活已经成为人们日常生活中不可或缺的一部分。几年前,LED对于老百姓来说还只是一个比较陌生的概念,不过今天,这项技术的广泛应用,不但在节能方面有着杰出的贡献,同时也成为与我们潮汐相伴的一种事物。LED在汽车产业中同样发挥着至关重要的作用,合理的运用这项技术,自然可以达到共赢的局面,但如果它本身的作用已经足够产生安全隐患,那么这种损人利己的作法必然不可行。

相信每一位司机都在路上遇到过被前车的刹车灯晃了眼的情况,大多数时候我们只能忍气吞声,或是无语的躲开,但遇到拥堵路况时,排在这种车后面只能自认倒霉。提到这个问题,最容易让人们说起的大概有奥迪A4L、老款A6L以及帕萨特等车型,由于在国内的销量极高,所以碰到了上述几款车的机率就随之增大。

根据多方面查实,目前国内对于汽车刹车灯亮度并没有出台相关的标准,这或许也就是这类情况频发的原因所在。一些比较有良知的汽车企业在研发设计时,能够考虑到这方面的问题,尽量不让自己的产品对其他人造成威胁,而对于那些只看重自己产品是否美观,毫不在乎旁人感受的作法,实在让人无法接受。

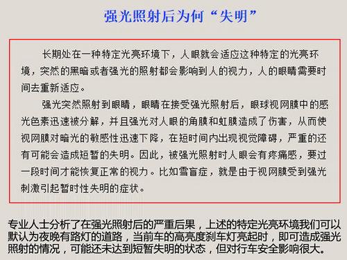
网上曾经有相关媒体发布过这样一则信息,当人眼在受到强光刺激时,经过一系列的视觉反应后,轻则引起眼部不适,重则会造成短暂失明。试想开车时遇到这样的情况,即便是轻度反应,也极易造成危险,更何况是遇到最严重的情况。这样一则信息的发布,不禁让我们对这个现象出现所可能产生的后果而感到揪心。

为了亲自证实汽车灯光亮度的设计的确存在着差异化,我们对一直在行业中有标杆品质的三款德系豪华车进行了测试,看看三款最畅销的豪华中级车,在这方面的表现存在着怎样的不同。由于没有亮度评定的标准,所以我们仅针对测试数据进行对比。


在测试之前,我们分别对搜索引擎和微博两类最主流的平台进行了初步了解。两个平台的搜索结果表现出了近乎相同的指向性,分别搜索以奔驰、宝马、奥迪为前缀,以刹车灯、刺眼为标签的内容,网上唯一出现的申诉对象都指向了奥迪,而奔驰和宝马两个品牌在这方面并没有任何相应的内容,究竟奥迪的刹车灯有多刺眼?是否它的亮度真的在奔驰和宝马之上?带着这些问题,正式进入测试环节。
>汽车新闻精选:




















