进京证办理规定详解 违规进京者罚百元扣三分
参与互动(0)日前,北京市交通委、北京市环保局、北京市公安局公安交管局联合发布了《关于对部分机动车采取交通管理措施降低污染物排放的通告》(以下简称《通告》)。《通告》中涉及到外地牌照机动车交通管理措施的调整变化以及进京证办理的相关规定。
《通告》规定,外地牌机动车(含临时牌照)需办理进京证的范围由原来的五环路(含)以内道路扩大至六环路(不含)以内道路。同时,《通告》还明确了办理进京证所需要提供的六种证明材料。此外,对于不办理进京证,以及违规行驶的车辆将进行罚款100元并扣三分的处罚。


进京证办理需提供六种证明材料
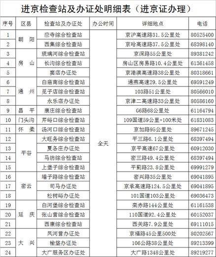
一是关于办理进京通行证:外省、区、市机动车需进入六环路(不含)以内道路行驶的,全市24个进京检查站或办证处全天24小时(法定节假日无休)为百姓办理进京证。办证时应提供六种证明材料:
1.驾驶人的身份证明和有效的机动车驾驶证;
2.机动车行驶证;
3.有效的机动车交通事故责任强制保险凭证;
4.有效的机动车安全技术检验合格标志;
5.经本市环境保护主管部门确认车辆符合环保要求的凭证。
6.此次办理的通行证有效期为7天。
关于进京证延期:在本市进京检查站或办证处办理有效期7天的进京证后,有效期届满需要延期的,可以在持有进京证使用5天后的3日内,到我市9个交通支队(东城、西城、朝阳、海淀、丰台、石景山、房山、通州、昌平)办证窗口办理一次为期5天的延期手续,办证时间为工作日每日8:30至18:00,周六日及法定节假日9:00至16:00。办理延期手续时,不用驾车前往,只需持旧证并核查处理车辆在京违法行为,收回旧证后,换发自进京至第十二日的有效证件(即两次办证有效期累计12天)。
关于重新办理进京证:办理进京证使用4天后,可到全市24个进京检查站或办证处重新办理进京证。重新办理时,需按照办理的要求提交六种相关证明材料,办理自申请日起,7天有效的进京证。
关于持有外省、区、市临时号牌办理进京证:按照《通告》要求,持有临时号牌车辆可办理进京通行证的,需提交驾驶人的身份证明、有效的机动车驾驶证、有效的机动车交通事故责任强制保险凭证、购车发票、临时号牌等证明材料。这里需要注意的是,应在临时号牌有效期内办理进京证件,进京证件有效期不得超过临时号牌有效期。
关于进京证过渡期:《通告》于4月11日正式实施,则新版进京证也与之同步实施。但存在4月11日前办理的进京证7天有效期内包含两种不同的禁限管理规定的情况。针对此类情况,采取人工加盖条形印章的方式,明确限行和使用规定。印章内容:“4月11日起,持证非本市载货汽车(含专项作业车)6时至24时禁止进入六环路(不含)以内道路以及其他明令禁止货运机动车(含专项作业车)通行的道路行驶。”
对于外地牌照(含临时号牌)的机动车调整和新增了以下交通管理措施:
需办理进京通行证的范围扩大:
由原来的五环路(含)以内道路扩大至六环路(不含)以内道路。
外地牌载货汽车和专项作业车:
确需进入六环路内区域的,在办理进京证后,允许0时至6时进入六环路以内区域行驶。
外地牌摩托车的禁限范围扩大:
由原来全天不得进入四环路(不含辅路)以内道路扩大至全天不得进入六环路(不含)以内道路。
外地牌黄标车的禁行范围扩大:
在六环路(含)以内道路的基础上,增加了远郊区县城关镇主要道路。且增加了自2015年1月1日起,禁止进入本市行政区域内道路行驶的管理措施。
新《通告》与现行交通管理措施相比主要的变化
本市载货汽车:由原来的每天6时至23时,禁止进入四环路(含)以内道路行驶,调整为每天6时至23时禁止进入五环路(不含)以内道路行驶。对本市核定载质量8吨(含)以上载货汽车每天6时至22时禁止在五环路主路行驶,调整为每天6时至23时,与五环路内道路限行时间保持一致。
本市黄标车:禁行范围在原六环路(含)以内道路的基础上,增加了远郊区县城关镇主要道路。还增加了“本市黄标车需按车辆注册月份每三个月进行一次尾气排放检测,检测不合格车辆将不得上路行驶”的管理措施。
检测时间按照车辆注册登记对应月份进行,初登日期为1、4、7、10月的黄标车每年1、4、7、10月分别进行尾气排放检测;初登日期为2、5、8、11月的车辆每年2、5、8、11月分别进行尾气排放检测;初登日期为3、6、9、12月的车辆每年3、6、9、12月分别进行尾气排放检测。
违规处罚办法:罚款100元并扣三分
目前,根据《通告》的交通执法要求,经现场调研,交管部门已在主要进京道路和环路沿线增设交通标志,机动车违反规定进入禁行区域道路行驶的,依法进行处罚:
一是未办理进京通行证件的外省、区、市机动车进入六环路(不含)以内道路行驶的,认定为“机动车违反禁令标志指示”的违法行为,处100元罚款处罚,并记3分。
二是已办理进京通行证件的外省、区、市载客汽车,工作日7时—9时、17时—20时在五环路(含)以内道路行驶的,认定为“机动车违反禁令标志指示”的违法行为,处100元罚款处罚,并记3分;平峰期间违反尾号限行规定的,认定为“违反限制通行规定”的违法行为,处100元罚款处罚。
三是已办理进京通行证件的外省、区、市载货汽车,6时至24时在六环路(不含)以内道路行驶的,认定为“机动车违反禁令标志指示”的违法行为,处100元罚款处罚,并记3分。
四是对本市载货汽车、黄标车、以及外省、区、市黄标车,违反《通告》规定,进入禁限区域行驶的,认定为“机动车违反禁令标志指示”的违法行为,处100元罚款处罚,并记3分。(吴晓琴)
>汽车新闻精选:




















