全力发展SUV 战略调整的长城将何去何从

参与互动(0)提起长城汽车,相信国内的大部分消费者都不会陌生,甚至非常熟悉。毕竟作为自主品牌中的重要成员之一,长城在近几年的表现一直很突出。尤其是在SUV车型领域,在2013年独立后的哈弗品牌,更是风生水起。然而自从去年底,其首款高端SUV车型——H8的推出,问题也就接踵而至。反复的上市、推迟,使得消费者对其产生了不小的疑问,各种质疑的声音也开始出现。作为正在处于战略调整期的长城汽车,未来的发展又将何去何从?点评君今天就和您一起聊聊长城/哈弗的那些事!

◆背景:哈弗品牌独立,开创自主品牌的先河!
在2012年,长城汽车全年总销量为62.5万辆,同比2011年增长了28%,其中2012年哈弗全系车型的销售量就达到了28万辆,同比2011年更是增长了71%。随着国内SUV车型市场越来越火爆,长城汽车决定将哈弗系列推向一个新的高度——独立。


于是在2013年3月29日,借着第一百万辆的交车仪式,长城汽车正式宣布哈弗品牌独立,并发布了全新的LOGO。自此,哈弗将在研发、生产、销售、服务、后市场等方面全面从长城汽车剥离,形成哈弗品牌自己的独立品牌体系架构。而这也意味着哈弗成为了继路虎、Jeep之后第三个专业打造SUV的汽车品牌。这在国内的自主品牌中,实属首次。
◆哈弗H8的上市:两进两出/命运多舛。
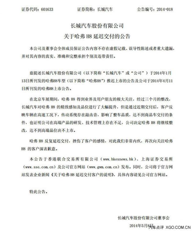
在随后的2013年底举办的广州车展上,哈弗首款中高端SUV——H8正式宣布上市。就在人们对于这款SUV保持高度关注的同时,2014年初,长城汽车股份有限公司却在官网上发表声明:为进一步完善哈弗H8的整车质量,哈弗将针对H8车型进行进一步的完善,导致其将推迟三个月上市销售。

如果说,第一次的暂缓上市,消费者还能表现的较为冷静,那随后在4月份的北京车展上,哈弗H8从新上市后的没多久,2014年5月8日,长城汽车公司再一次发出了关于哈弗H8延迟交付的公告,声称哈弗H8因存在质量问题,将继续延迟交付以进一步整改。

这一下,各种有关于哈弗及长城的猜测及怀疑之声,一下子就铺天盖地的出现了,同时,长城汽车在其上市的港股出现了暂时性的停牌,一时间,更引得各种小道消息横飞,相比于消费者而言,我们媒体更关心的是这其中到底出现了什么问题。
●官方回应H8推迟原因,宣布进入战略调整期,暂停轿车业务,全面发展SUV。
今年9月份,在长城汽车举办的第4届科技节举办开幕上式上,长城汽车董事长魏建军正面给出了回应。据其透露,哈弗H8的两次推迟都是因为后驱主减速器存在问题,尚未及时解决。预计新车将于明年初左右再次上市。

同时,魏建军表示:“目前长城汽车确实处于产品战略调整期,将暂时放弃轿车业务,继续聚焦SUV。他解释,这是为了集中资源打造“世界最大的SUV品牌”,而轿车项目仅仅是暂缓推进,绝不会放弃。

在这之前,长城已经出现了轿车销量不断下滑、SUV销量增速放缓的现象。根据数据显示,自今年的1-8月,长城汽车累计销量为44.5万辆,同比下滑8.6%,其中在8月份单月,长城C30的销量仅为897辆,同比下滑89.7%,而长城C50的销量则为2148辆,同比下滑51.9%,而哈弗SUV的销量则同比增长36.3%。


>汽车新闻精选:




















