车改预期将成市场新引擎

CFP供图

猛推促销活动、下调车型售价、寻找新增长点……
又到一年传统汽车销售旺季,不过,与前几年相比,今年5月份对车企与车商来说并不轻松。整体市场不景气,让其不得不以更积极的市场攻势,布局即将到来的销售旺季。
分析人士指出,即便车企与车商联手发力,推出形式各异的促销活动,但对于一个增速不断趋缓、保有量逐步饱和的市场而言,继续开拓全新的增长点仍然是重中之重。为此,在公车改革逐步开展与落实的大背景下,今年公务员群体消费将成为增量市场的一个强有力引擎,将成为车企与车商迎来“红五月”的关键点。
日前,记者走访发现,车商正在加大针对性的措施,除了普通的优惠外,还专门开设了针对公务员与事业单位人员的购车通道,提升服务,加大优惠吸引这一批具有相对购买力的消费群体。
我省最大汽车经销商集团广物汽贸,将在小黄金周启动“惠战五一,服务随行”星服务启动仪式暨乐享自游嘉年华。
车企:
推新车、降价格争夺旺季市场
数据显示,今年一季度,我国汽车产销分别完成620.16万辆和615.30万辆,比上年同期分别增长5.3%和3.9%,增幅回落3.9和5.3个百分点。即便是在乘用车市场,一季度产销分别完成531.01万辆和530.51万辆,比上年同期分别增长10.7%和9%,增幅也仅与去年同期持平。其中,除了SUV与MPV两个细分市场保持增速外,轿车销售下降0.4%,而交叉型乘用车销量更是下降17.8%。
“即便到4月,车市开局还是相对偏弱,第一周零售日均4万台,同比增长3%;第二周零售日均3万台,同比增长-10%。”乘联会副秘书长崔东树透露。
正是之前低迷的市场,让车企肩上多了几分压力。这意味着,5月份传统销售旺季市场表现,将直接关系着各家车企上半年的任务完成量,甚至直接影响其全年销售目标的达成。
然而,为了扭转市场低迷状态,面对即将到来的5月份,各家车企正在加大刺激力度,包括推出全新车型或亮出价格杀手锏。
据悉,广汽本田专门针对5月销售旺季,推出了凌派1.8AT超配限量版,在原有豪华版AT车型基础上增加原厂行车记录仪和三模式后视摄像显示系统。而此次推出的超配限量版凌派外观色为塔夫绸白和奥夫特黑两款经典色彩,售价依然与凌派1.8AT豪华版保持一致。
一汽大众-奥迪则推出了A6L 35 FSI quattro技术型和舒适型两款车型,售价分别为49.98万元和56.13万元,这扩充了奥迪quattro全时四驱车型在中国市场的覆盖度,优化奥迪A6L的产品组合,产品吸引力再次加强。
广汽本田方面表示,在即将到来的5月份购车旺季里,“升级不加价”的1.8AT超配限量版凌派集中上市,这既是广汽本田给广大用户呈上的一份厚礼,更彰显企业对产品的不懈追求。
与推出新车相比,部分车企更为直接,直接启动了价格战。其中,上汽乘用车下调了荣威、MG名爵品牌全系轿车市场指导价,涉及29款车型,荣威950更是直降2万元。
其实,在本月初,上海大众便率先挑起了市场价格战,对旗下全系车型提供0利率信贷,Polo、途安多款车型最高可享万元优惠。随后,长安福特、北京现代、一汽大众、上海通用等国内多家主流合资企业纷纷推出新举措,包括赠送购置税、强化金融政策、提高置换优惠等,相继展开了一波凌厉市场攻势。
分析指出,车企间你来我往的市场竞争,背后均是指向了即将到来的5月市场。这也透露着,在市场增速急速放缓的背后,“红五月”至关重要,谁都不容有失。
经销商:动作频频积极布局
除了车企的推动,在市场一线的车商更是积极布局,期待在市场
中多分几杯羹,同时尽可能降低市场库存压力。
据中国汽车流通协会最新数据,经销商综合库存系数为1.77,同比上升28%,经销商库存水平处于警戒线以上,库存压力依然较大,尤其是进口、自主品牌。
广物汽贸方面介绍,2015年是广物汽贸售后服务年,努力提升人员素质和汽车服务水平,让消费者得到安心、放心、舒心的购车和售后体验。5月1日,广物汽贸“星服务仪式”将会正式启动,将是广物汽贸由销售龙头向服务龙头转型路上的一个里程碑,标志着广物汽贸品牌服务的全面升级,为消费者提供更专业、更贴心、更便捷的服务。
届时,广物汽贸除了为消费者提供买车、二手车交易、维修、汽车用品及保险等一条龙服务,还准备了系列买新车及售后优惠套餐。
与此同时,广佛汽车城也将启动汽车嘉年华的活动,集合地产、旅游、小吃、游戏等各行各业,推出百店千业的姿态,联合互联网宣传,打造“五一”汽车节。通过活动,一来可以为汽车城带来客流,并后续为广佛汽车城打造创新型的汽车服务平台打下基础。
然而,在消费者最为关注的价格优惠方面,车商已经启动了全新一轮优惠,大部分车型优惠较之前有一定幅度提升。
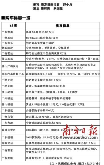
据悉,奥迪最高优惠20万元,包括A3最高优惠7.5折、A4L最高优惠8折、A6L最高优惠6.8折、Q3最高优惠6.5折等等;沃尔沃最高优惠9万元;上海大众帕萨特全系综合优惠2.5万;斯柯达新明锐最高优惠3万、2年0利率;东风日产新天籁15.68万元起,置换再送8000元;广汽本田2015款雅阁最低15.98万元起,加送最高8000元置换补贴;经典凯美瑞最高优惠3.6万元,全新凯美瑞最高优惠2.8万元;上海通用凯迪拉克ATS-L青年限量版22.99万元;雪佛兰经
典科鲁兹优惠2万元,售价7.99万元,等等。
“五月是今年市场的重头戏,加上今年整体市场环境不好,要加大刺激客户,提升消费者到店率。”广州一家自主品牌经销商销售人员表示,现在店头已经启动了“五一”的优惠策略,希望能多吸引一点客户,同时降低库存压力。
机遇:车改将成市场新引擎
即便车企与车商大力促销,试图扭转市场颓势。然而,在一个较为饱和的市场中,如何寻找全新的市场机会呢?
有市场人士指出,在珠三角市场,市场饱和度较高,广州与深圳两个最大的单一市场已经相继实施了限购政策,市场增速较为平缓。这就需要车商在市场中寻找到新的市场机会,打开突破口,才能扭转市场的下滑趋势。
“从市场角度来看,除了加大优惠力度吸引客户之外,关键一点要找到市场中新的增长点。如果从消费人群来看,去年底开始,受公车改革影响,政府机关与事业单位的工作人员购车比例在不断提升。”一家德系品牌的销售负责人表示,这将是今年“五一”小黄金周的主攻方向。
其实,从去年“十一”黄金周起,公务员购车群体便有了一定的增长。“去年是由于政策没有最终实施,更多公务员群体是看车的多,实际成交的不多。但从今年市场来看,这一群体正在不断提升。”一家日系品牌的销售人员表示。
目前,多家经销商除了对价格加大优惠之后,并设立了专门的优惠服务,强化对公务员群体的争夺。在“五一”小黄金周期间,广汽传祺一家经销商推出了一系列购车优惠,包括车改尊享礼,明确提出公务员、事业单位及央企员工购车最高补贴5000元。
>汽车新闻精选:





















