传浙江高考见义勇为可加20分 省教育厅回应不实
2014年05月26日 21:27 来源:人民网
参与互动(0)
参与互动(0)
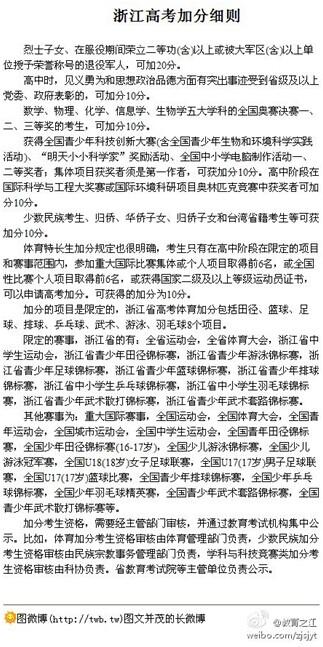
微博截图
近日,一条“31省份高考新政出炉”的消息称“北京、浙江、四川三省市对品德优秀的学生加20分”网络热传。今日,浙江省教育厅回应该传言不实。
今日上午,浙江省教育厅官方微博“教育之江”对“浙江高考见义勇为和思想政治品德突出的可加20分”的传言回应称,根据2014年浙江省普通高校招生相关规定,高中时,见义勇为和思想政治品德方面有突出事迹受到省级及以上党委、政府表彰的,可加分10分。高考加分信息以《2014年浙江省普通高校招生工作实施意见》为准。
此外,据北京教育考试院网站消息,经有关中学推荐,市教委核准,市招生考试委员会批准,高级中等教育阶段在思想政治品德方面有突出事迹的应届毕业生以及高级中等教育阶段获得区(县)级见义勇为荣誉称号的考生可获得20分加分。
据四川教育考试院网站消息,四川省委、省人民政府及国家有关部委授予劳动模范、先进工作者荣誉称号的考生加10分;获得县(市、区)人民政府授予“见义勇为公民”称号的考生加10分,获得市(州)人民政府授予“见义勇为勇士”称号的考生加15分,获得省人民政府表彰奖励的“见义勇为英雄”考生加20分;应届高级中等教育学校毕业生在高级中等教育阶段在思想政治品德方面有其他突出事迹者,经省录取领导小组集体研究,可在20分以内加分。(记者孝金波 实习生罗榕)

浙江高考加分细则
【编辑:姚培硕】
>教育新闻精选:




















