非上海生源应届生落户评分办法公布 标准分72分
参与互动(0)
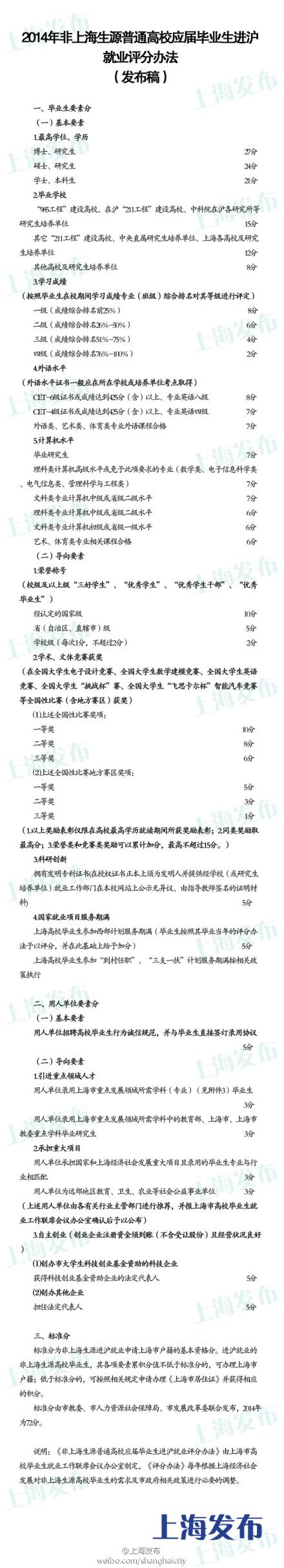
2014非上海生源普通高校应届毕业生进沪就业评分办法公布。记者注意到,今年的评分指标仍分为毕业生要素分与用人单位要素分,其中部分打分标准有所调整。据上海市教委等部门公布,2014年进沪落户的标准分为72分。
《非上海生源普通高校应届毕业生进沪就业评分办法》由上海市高校毕业生就业工作联席会议办公室制定,《评分办法》每年根据上海经济社会发展对非上海生源高校毕业生的需求及市政府相关政策进行必要的调整。
记者看到,根据公布的评分办法,评分指标包括:最高学位和学历、毕业学校、学习成绩、外语和计算机水平、荣誉称号、科研创新、用人单位要素分等。从整体大类上看,与去年类似,但其中部分打分标准有所调整。
2014年打分标准中,毕业生要素分下的“科研创新”选项仅认定“拥有发明专利证书”可打5分,而去掉了2013年“拥有使用新型专利证书”(1分)、“拥有外观设计专利证书”(1分)、“拥有外观设计专利证书且在创意设计等产业用人单位就业的”(3分)等三项。
另外,在用人单位要素分之下,“用人单位为远郊地区教育、卫生、农业等社会公益事业单位”的打分从去年的“1-10分”调整为“3分”;对于“自主创业”打分项的说明也增加了“且经营状况良好”的描述。
评分标准中还指出,标准分为非上海生源进沪就业申请上海市户籍的基本资格分。进沪就业的非上海生源高校毕业生,其各项要素累积分值不低于标准分的,可办理上海市户籍;低于标准分的,可按照相关规定申请办理《上海市居住证》并获得相应的积分。标准分由市教委、市人力资源社会保障局、市发展改革委联合发布,2014年为72分。(记者 李若楠)
>教育新闻精选:




















