存款保险是各国普遍实施的、基础性的金融制度
2014年11月30日 20:44 来源:搜狐财经
参与互动(0)
参与互动(0)
目前,世界上已有112个国家和地区建立了存款保险制度。主要国家,例如金融稳定理事会(FSB)的24个成员中,已有21个建立了存款保险制度,仅南非(正在建)、沙特和中国尚未建立。
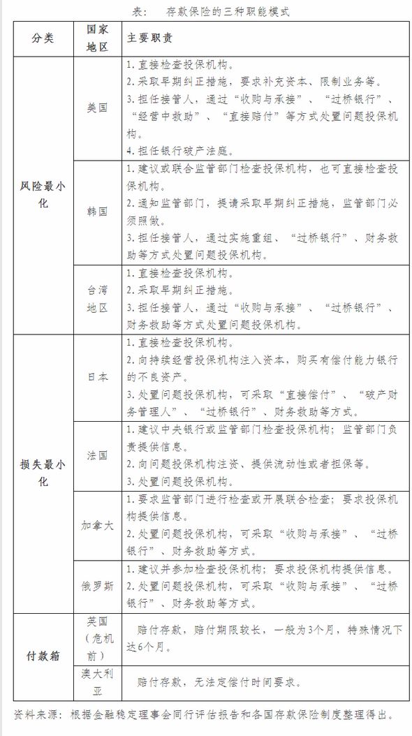
2011年,国际存款保险协会对国际上存款保险制度的运作情况进行了全面评估和归纳总结,指出目前存款保险主要有三种模式。一是“付款箱”,仅在银行倒闭后负责赔付存款人,典型的如英国(危机前)、澳大利亚;二是“损失最小化”,存款保险还拥有风险监测和处置功能,典型的如日本、加拿大、法国和俄罗斯等;三是“风险最小化”,存款保险进一步具有早期纠正和补充监管功能,典型的如美国、韩国和我国台湾地区。近年来,越来越多的国家积极改革,向“损失最小化”,和“风险最小化”模式靠拢。
【编辑:程春雨】
>金融频道精选:




















