广州警方根据举报线索抓获涉恐嫌疑人 举报人获重奖

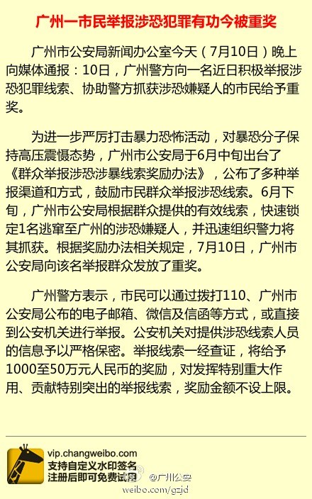
中新网7月10日电 据广州市公安局官方微博消息,广州警方于6月中旬出台了《群众举报涉恐涉暴线索奖励办法》,公布多种举报渠道和方式,鼓励市民群众举报涉恐线索。6月下旬,根据群众提供的有效线索,快速锁定并抓获1名逃窜至广州的涉恐嫌疑人。今天广州警方向该名举报群众发放了重奖。
【编辑:吴涛】
>相关新闻:
>法治新闻精选:


中新网7月10日电 据广州市公安局官方微博消息,广州警方于6月中旬出台了《群众举报涉恐涉暴线索奖励办法》,公布多种举报渠道和方式,鼓励市民群众举报涉恐线索。6月下旬,根据群众提供的有效线索,快速锁定并抓获1名逃窜至广州的涉恐嫌疑人。今天广州警方向该名举报群众发放了重奖。

Copyright ©1999-2026 chinanews.com. All Rights Reserved