首页| 滚动| 国内| 国际| 军事| 社会| 财经| 产经| 房产| 金融| 证券| 汽车| I T| 能源| 港澳| 台湾| 华人| 侨网| 经纬
English| 图片| 视频| 直播| 娱乐| 体育| 文化| 健康| 生活| 葡萄酒| 微视界| 演出| 专题| 理论| 新媒体| 供稿

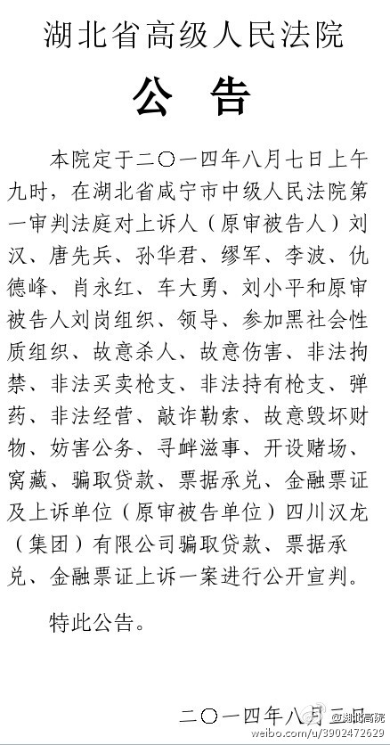
湖北高院:刘汉刘维等上诉案将于8月7日上午宣判

2014年08月03日 23:01 来源:中国新闻网 参与互动(0)
湖北高院:刘汉刘维等上诉案将于8月7日上午宣判

  中新网8月3日电 湖北省高级人民法院今天晚间发布公告,宣布刘汉、刘维等上诉案将于8月7日上午9时公开宣判。

【编辑:卢岩】

>法治新闻精选:

 
本网站所刊载信息,不代表中新社和中新网观点。 刊用本网站稿件,务经书面授权。
未经授权禁止转载、摘编、复制及建立镜像,违者将依法追究法律责任。
[网上传播视听节目许可证(0106168)] [京ICP证040655号] [京公网安备:110102003042-1] [京ICP备05004340号-1] 总机:86-10-87826688

Copyright ©1999-2026 chinanews.com. All Rights Reserved