首页| 滚动| 国内| 国际| 军事| 社会| 财经| 产经| 房产| 金融| 证券| 汽车| I T| 能源| 港澳| 台湾| 华人| 侨网| 经纬
English| 图片| 视频| 直播| 娱乐| 体育| 文化| 健康| 生活| 葡萄酒| 微视界| 演出| 专题| 理论| 新媒体| 供稿

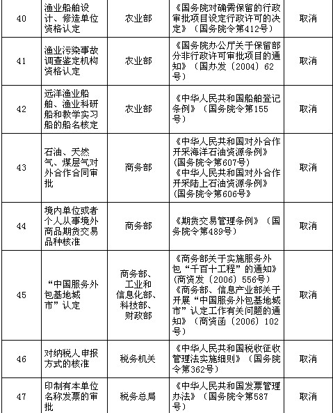
上一页 国务院公布取消和下放91项行政审批项目具体清单(3) 查看下一页

2013年05月16日 01:07 来源:中国新闻网 参与互动(0)

【编辑:程涛】

>国内新闻精选:

 
本网站所刊载信息,不代表中新社和中新网观点。 刊用本网站稿件,务经书面授权。
未经授权禁止转载、摘编、复制及建立镜像,违者将依法追究法律责任。
[网上传播视听节目许可证(0106168)] [京ICP证040655号] [京公网安备:110102003042-1] [京ICP备05004340号-1] 总机:86-10-87826688

Copyright ©1999-2026 chinanews.com. All Rights Reserved