官方通报2013年化妆品抽检结果:6批产品不合格


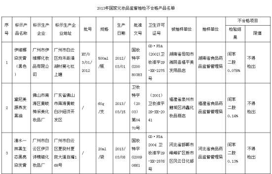
2013年国家化妆品监督抽检不合格产品名单
中新网12月2日电 据国家食品药品监督管理总局消息,根据国家食品药品监督管理总局工作部署,河北、吉林、福建、山东、湖南省食品药品监督管理局对行政区域内宣称美白/祛斑类和染发类化妆品开展2013年国家化妆品监督抽检工作。本次共监督抽检产品505批,不合格产品6批,其中4批产品检出禁用物质,2批产品检出限用物质超标。
国家食品药品监督管理总局要求,地方各级食品药品监管部门要督促行政区域内化妆品生产经营者立即开展自查工作,对通报的不合格产品一律下架并停止销售。要进一步加强对有关生产经营者的监督检查力度,加大对有关产品的抽检频次,及时发现违法违规行为并一律从严从重查处,涉嫌犯罪的,一律移交公安机关处理,切实规范生产经营秩序。
食药监总局公布了2013年国家化妆品监督抽检不合格产品名单,具体情况如图所示。
【编辑:王浩成】
>国内新闻精选:





















