“北风已过玉门关”:26日抵京 将吹散雾霾
参与互动(0)
进行边界层加密观测的工作人员,昨天在调试监测设备。京华时报记者潘之望摄


自20日以来,雾霾笼罩,北京已在重污染中度过5天。据市气象台预警,26日夜间起,随着冷空气抵京,三四级的小北风将吹散雾霾。最新的气象资料分析,这股冷空气前锋在昨天下午已从新疆地区进入到了河西走廊北部,京城“等风来”进入倒计时。
重污染已持续5日
昨天是星期一,雾霾依旧,整个城市笼罩在灰白色的烟雾中,好似刚经历了一场森林大火。北京市环保监测中心的官方微博“北京环境监测”表示,昨天早上,全市各地区PM2.5浓度与前日相比变化不大,仍维持在重度污染以上水平,橙色预警状态持续。
监测数据显示,截至昨天下午5点,城六区(东城、西城、朝阳、海淀、丰台、石景山)PM2.5浓度达到346微克/立方米;西北部(昌平、延庆)259微克/立方米;东北部(怀柔、密云、平谷、顺义)257微克/立方米;东南部(通州、大兴、亦庄)282微克/立方米;西南部(房山、门头沟)305微克/立方米。城六区浓度较高,东北部较低。
北风已过玉门关
雾霾何时才能消散?中央气象台专家表示,直到27日,一股较强冷空气来袭,此次雾霾天气才有望彻底消散。据了解,这股冷空气已于前天夜间进入新疆北部,但其东移速度缓慢,预计27日才能抵达华北、黄淮一带,届时近地面风力加大,缠绕在京津冀地区多日的雾霾将明显减弱或消散。
“北风已过玉门关,京城不日可蓝天。”据市气象局官方微博“气象北京”介绍,26日夜间,这股冷空气即可到达北京。北京市气象台首席预报员郭金兰介绍,26日,这股冷空气的前锋就将影响北京,预计26日午后到夜间京城将先迎来弱降水,随后风力逐渐加大,夜间将有三四级的北风。
27日,雾消霾散,京城将迎来晴天。
□统计
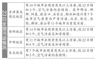
中东部98万平方公里染污
昨天,环保部有关负责人向媒体通报23日空气污染情况。卫星遥感监测表明,23日我国中东部地区空气污染影响面积约为98万平方公里,其中空气污染较重面积约为80万平方公里,主要集中在北京、河北、山西、山东、河南、辽宁等地。
这位负责人说,2月23日,开展空气质量新标准监测的161个城市中,有50个城市发生了重度及以上污染,其中11个城市为严重污染。与22日相比,重度污染城市数量增加16个,严重污染城市数量增加1个。
□影响故宫客流仅为平日四分之一
北京市雾霾橙色预警持续,全市各旅游景区也呈现出一片“萧条”状。
根据北京市空气重污染应急指挥部24日早晨发布的消息,23日夜北京市PM2.5浓度回升且居高不下,“橙色预警”将持续。上午10时30分,北海公园里游客并不多,两位来自河北承德的游客正打算提前结束上午的行程,“能见度太差,照相都不好看,还是趁早找个地方吃饭了”,游客吕先生说。
从北京旅游网发布的景区实时数据来看,截至24日14时,八达岭长城、十三陵、故宫等热门景区均处于旅游“高舒适度”状态,其中故宫人流量1.12万人次,远未达到其4万多人的全年日均游客数量。
24日14时30分,记者在位于前门的北京旅游集散中心看到,一小时内,前来窗口咨询北京“一日游”路线的游客寥寥无几,只有两人报名参加25日出发去往八达岭的团队行。来自珠海的游客赵女士说:“雾霾天气让人提不起观光的兴致,希望远郊区的空气会好一些”。
记者从中青旅、国旅、康辉等旅行社了解到,旅行社会为有需求的入境游客免费提供防霾口罩。
□举措
价值数百万的科研雷达上阵
市气象台将启动对边界层的加密观测
为了准确预报雾霾结束时间,昨天下午,载有两座雷达设备的移动监测车开进朝阳区气象局。昨天开始,这两台价值数百万的精密监测设备将启动对边界层的加密观测,其数据将直接用于近两日的天气预报预测。
市气象台博士马志强介绍,风廓线雷达将对地面及以上3公里,不同层次的风向、风速进行监测,而激光雷达仍将对地面以上2公里气溶胶浓度分布情况进行监测。两台雷达每5分钟就将给出一对数据,并实时传回气象局。
京津冀环境气象预报预警中心主任张小玲表示,目前,气象部门对气溶胶的观测大多数都是地面的,没有垂直的。而实际上,污染物不仅仅在地面,在这种稳定天气条件下,地面层以外,边界层的浓度也比较高。而从风廓线雷达监测的数据,可以看到低空气流的输送路径,比如偏东风或偏南风对污染物下游地区的扩散或输送有一定的指示意义。
据介绍,边界层加密观测将为近期天气系统的演变和气溶胶浓度的扩散传输等提供重要的信息,从而更为准确把握和预报近期天气的变化以及雾霾减弱、消散的动态变化和结束时间的预报。
>>释疑
什么是边界层?
边界层是大气层中最接近地球表面的空气,流场较为复杂。大气边界层的厚度约为几百米到1000米之间,但因为大部分的人类皆居住、活动于大气边界层之中,大气边界层对人类而言,十分重要。
为何选在朝阳?
之所以把这两台装有移动雷达的监测车开进朝阳,是因为朝阳基本可以代表北京市区的情况。而东西城没有气象站,提供不了场地,所以选在了靠近市区的朝阳气象局。
北京ETC年内13省市联通
在京津冀鲁晋基础上增上海、江苏、辽宁、河南等昨天,记者从首发集团获悉,自去年京津冀鲁晋ETC用户实现五省市联通后,今年互通的省市还将进一步扩大,涉及上海、江苏、安徽、江西、福建、浙江、辽宁、河南,届时ETC用户可在13省市实现刷卡无阻。
近日,我国北京大部分地区受到雾霾困扰,机动车排放也为雾霾的持续添了一把火。使用ETC的用户不仅节省时间,而且减少油耗和污染物排放。按照交通运输部的要求,全国的高速路将逐步推广ETC互联互通。
据首发集团介绍,目前全国ETC用户共计600多万个,而北京占118万,位居首位。预计到年底,全市ETC用户数量会增加到135万个。
从ETC用户的通行量上看,全市高速路交通流量中,不停车收费通过量已经占到30%以上,高峰时段占48%。今年,首发集团还将在高速路收费站增加近30条ETC车道,进一步发挥不停车收费的高效通行、节能减排功效。
ETC不仅实现高速路不停车收费功能,目前还可以直接刷停车费,东城、西城、海淀区的主要路侧停车位年内也将可以选择以ETC支付费用。
>>数说
北京ETC用户年减排600吨
据了解,ETC车道每小时最高通行量为1050辆车,而人工收费最多260辆,平均每辆ETC用户比人工收费用户节省58秒。另外,ETC用户每通行一百次,可节约3.14升燃油消耗,减少0.6千克各类污染物排放。按照目前的118万用户计算,每年北京ETC用户可减少污染物排放600多吨。(京华时报记者 王硕 黄海蕾 京华时报制图 何将)
>国内新闻精选:




















