评论:习近平十次出访体现外交战略与理念
参与互动(0)
当地时间7月22日,国家主席习近平在哈瓦那接受古巴政府授予的“何塞·马蒂”勋章。古巴国务委员会主席兼部长会议主席劳尔·卡斯特罗为习近平佩戴勋章。新华社记者马占成摄
2014年10月1日,新中国迎来了65周年华诞。回首党的十八大以来,以习近平为总书记的新一届中央领导集体积极运筹外交全局,因应国内社会改革、国际体系变革的现实需要,融合中华传统文化、新中国外交传统的大国特色,逐渐形成了富有时代气息的外交战略与外交理念。
国际格局与中国坐标
习近平外交战略与理念,与当今国际格局和中国发展阶段息息相关。
新中国诞生于“二战”之后的雅尔塔国际格局之中。1945年初,在商议中国问题时,美国和苏联达成妥协:中国全境成为美国可自由通航与通商的势力范围;苏联则在中国东北享有特权,继续占有旅顺港、大连港和中东铁路。于是,中国成为美苏两霸瓜分势力范围的牺牲品。
新中国成立后,毛泽东通过筹划外交战略,利用美苏之间的激烈矛盾,先是“联苏抗美”,之后“联美抗苏”,一步步打破了美苏在中国建立势力范围的原有企图;冷战落幕前后,邓小平领导中国启动市场化改革;今天,中国不须仰他人鼻息,成为“二战”后建成完整工业体系的少数发展中国家之一。
然而,在由弱变强的同时,新的问题已经涌现:一些大国对于中国的发展和强大并不欢迎;一些发展中国家亦充满疑虑,质疑中国是否会重蹈霸权的覆辙。
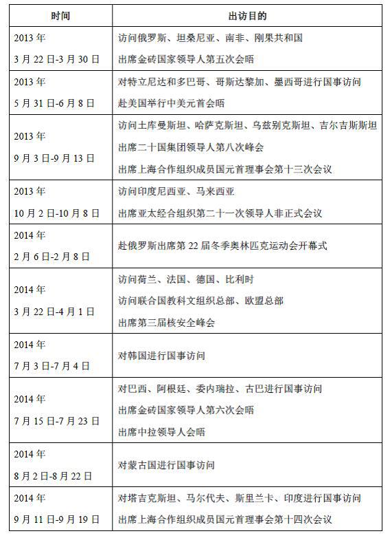
因应当今中国所身处的历史坐标和国际坐标,上任近两年来,习近平主席不辞劳苦,迄今已完成10次出访,足迹遍及亚、非、欧、北美、南美五大洲的28个国家,以大范围的地理位移勾勒出一幅彰显国际格局的地缘大地图,以新思维的话语表达建构起体现中国特色的外交总战略。

习近平主席出访情况统计(2013年3月-2014年9月)
外交实践:中国国际身份的变与不变
自2013年3月至今,短短一年半中,习近平主席的足迹遍及美、俄、欧等大国,东亚、南亚、东南亚、中亚等周边国家,非洲、拉美等发展中国家。
上述出访布局,体现出中国国际身份的变与不变:一方面,随着中国国力增强,中国势必调整自身角色,协调与其他大国的双边关系,消弭彼此的认知误区,协商更多的全球议题,承担更多的国际责任;另一方面,中国必须坚持发展中国家的身份定位,以鲜明表态和实际行动,化解周边国家和发展中国家的种种疑虑。
2013年3月,习近平首次出访即选择了俄罗斯;2014年2月,再次专程赴俄出席索契冬奥会开幕式,彰显了中俄关系对于营造有利国际环境的重要意义。
2013年6月,习近平同奥巴马在美国加州举行了不打领带的中美元首会晤,目的是开创一条“不冲突、不对抗,相互尊重,合作共赢”的新型大国关系之路。
2014年3月,习近平对欧洲四国进行国事访问并会见了欧盟领导人,强调共同打造中欧“和平、增长、改革、文明”四大伙伴关系。
如果说与大国之间的关系协调,体现了中国国际身份的新调整,习近平对周边国家和发展中国家的密集访问,则一再强调了新中国自成立以来即一直恪守的原则与立场,既体现了“己欲达而达人”等中华传统文化,也彰显了“和平共处五项原则”等新中国外交传统。
在迄今为止的10次出访中,习近平的一半行程都落脚在了周边国家,擘划了“丝绸之路经济带”和“21世纪海上丝绸之路”的战略构想。以“一带一路”为双翼,习近平在中亚、南亚、东南亚各国间密集穿梭,并开创先例地对韩国、蒙古国两个东亚国家进行了“走亲戚式”的专程访问。
访问期间,习近平以一次又一次的精彩演讲,传播了“亲、诚、惠、容”的外交理念,表达了加强与周边各国“政策沟通、道路联通、贸易畅通、货币流通、民心相通”的真诚意愿,把中国梦同各国人民过上美好生活的愿望对接一处,并大度地欢迎各国搭乘中国发展的便车,让命运共同体意识在周边国家落地生根。
与此同时,以非洲和拉美为代表的发展中国家,在习近平的出访行程中占有重要地位,是中国彰显与西方国家不同身份的重要例证。
外交话语:中国国际形象的鲜明特色
在习近平主席擘划的大战略中,中国外交不仅敏于“行”,也同样敏于“言”。
冷战结束后,社会上出现了一种与西方过分求同的风潮,一些国人热衷于以西方的话语模式塑造中国的形象,却并未引来预期中的赞美甚或尊重。面对中国的快速发展,一些西方人甚至发出疑问:当年我们工业化了,今天你们也工业化了;那么,当年我们对外扩张了,今天你们也将对外扩张吗?
在建构中国形象时,如果永远只是对西方既有形象的模仿和求同,我们注定已经输在了起跑线上。回首历史,中国的经济与社会发展并未走上“盲目模仿西方”的歧路,始终保持着独立自主、拒绝依附的鲜明特色,然而,以此观之,中国的国际形象传播却似乎依旧任重道远。
2013年12月30日,习近平在中共中央政治局集体学习时发表讲话,首次从战略高度明晰了中国形象的独特内涵——文明大国、东方大国、负责任大国和社会主义大国,向社会各界明确了一个久被忽视的原则——与传统西方大国相比,中国的国家形象必须具有自身的鲜明特色。
2014年6月28日,在和平共处五项原则发表60周年纪念大会上,习近平再次强调了有别于西方传统的中国式“群体导向”的世界观:
“国际社会日益成为你中有我、我中有你的命运共同体。一些国家越来越富裕,另一些国家长期贫穷落后,这样的局面是不可持续的。水涨船高,小河有水大河满,大家发展才能发展大家。各国在谋求自身发展时,应该积极促进其他国家共同发展,让发展成果更多更好惠及各国人民。”
人民对美好生活的向往,是中国外交的奋斗目标。在中国外交的战略与理念中,一个有更多国家脱贫致富的世界——而非少数国家垄断发展成果的世界,才是值得各国人民所共同憧憬的美好明天。
对内,永远不忘新中国是人民的共和国,仁民爱物、和谐共生;对外,永远不忘新中国是发展中国家的一员,济弱扶倾、和平发展。唯此,中国的国家形象才会有更加扎实的事实基础,以令更多的世人心悦诚服。中华民族实现伟大复兴的中国梦也才能够凝聚国人意志,并为世界各国人民所了解、支持和祝福。(姚遥 中国公共外交协会研究部主任 外交学院国家软实力研究中心主任)
>国内新闻精选:




















