烟台福山门楼57村庄拟迁并为12大社区 规划完成
参与互动(0)
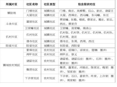
福山区门楼镇社区规划一览表
今天上午记者从相关部门获悉,《福山区门楼镇总体规划2013-2030(评审稿)》编制近日已完成。新规划的总目标是,将门楼镇建设成为烟台市区生态后花园,福山区南部经济产业发达、功能设施完善、城乡融合发展的现代化生态宜居新城。据介绍,规划范围西、北至内夹河及门楼水库大坝,南到福东路以南500米,东至外环路以东200米,总面积11.3平方公里。
根据门楼镇党委书记汪光祖说,根据规划,门楼镇现有的57个村庄将撤并成49个,集中打造7个城镇社区、5个农村社区,楚塘、诸留后庄等8个村庄将撤并。通过村庄整合和新型农村社区建设,门楼镇形成“城镇聚集区-新型农村社区-社区居民点”三级村镇体系结构。围绕镇驻地配套服务,门楼镇将新建中心小学、幼儿园,设置3处社会停车场,面积3000-5000平方米。
现有57个行政村,楚塘等8个村庄或将撤并
根据初步规划,门楼镇现有57个行政村,将有楚塘、诸留后庄、石井、葛家庄、梅家、邹家房、上许家、周家岘等8个村庄撤并。未来,门楼镇将总体上形成“四个城镇聚集区、五个新型农村社区”的城乡一体化发展新格局。
汪光祖介绍:“村庄迁并包含两大部分,一是通过拆迁安置进入城镇社区,即撤村建居型村庄,共计35个;二是农村地区的村庄迁并安置,撤并8个村庄,保留14个村庄。”
四个城镇聚集区(即镇驻地、斗余片区、仉村片区、陌堂片区)将打造城镇社区,镇驻地包括门楼社区和大屋社区,斗余区片包括富丽社区和卫家疃社区,仉村区片包括仉村社区和塔寺社区,陌堂区片包括陌堂社区;五个新型农村社区(紫埠社区、两甲社区、诸留社区、集贤社区、下许家社区)将建设新型农村社区,这5个新型农村社区是根据城镇聚集区外保留的14个村庄构成的,每个社区内含2-4个社区居民点,社区中心村位于规模较大且位置居中的居民点,分别为紫埠、两甲庄、诸留杨、集贤、下许家。
镇政府驻地分三大组团,卫生院敬老院仍将保留
根据规划,近期至2015年,门楼镇驻地人口规模为1.6万人,建设用地为2.9平方公里。其中镇驻地规划居住用地159.1公顷,占总建设用地的29.66%,分为门楼、新城、大屋等三大组团。
门楼组团,福桃路以东、规划三路以南的两个地块,即将建设新住区,容纳门楼村、南庄村、岚柳墅的搬迁村庄人口,规划将其东部地块一并建设住区,容纳东部的村庄搬迁,共同打造设施完善、环境优美的城镇新住区。新城组团,福桃路以西、晨光路以南至福东路的区域,门楼村搬迁后的建设用地,可结合生态休闲旅游项目开发高档次的宜居社区。大屋组团,福桃路以西、晨光路以北至内夹河的区域,结合驻地西部村庄改造,集中建设城镇居住新区,配套各类生活服务设施。
围绕门楼镇驻地居民区,将规划驻地公共与商业服务设施用地共73.87公顷,占总建筑用地的13.77%。
根据规划,医疗卫生用地将保留现有门楼卫生院1家,并更新设施,提高医疗生平,建设完善的社区医疗站网络,建设计划生育站、卫生防疫站,建立健全基层保健及防疫体系。社会福利用地中,门楼敬老院位于福东路的北侧,南庄村东南方,占地0.45公顷,周围的自然条件较好,又紧靠镇驻地主路福东路,交通优势明显,规划予以保留。
商业服务业设施用地,规划建设两个商业服务中心,一个是为城镇居民生活服务的综合服务中心,另一个是配套西部生态旅游的文化休闲中心,另外,在大屋和新城两个居住组团分别配置居住区级商业中心。市场用地,规划在福桃路东、昌宁街至规划三路地块建设农产品及小商品市场,为全镇及周边居民提供服务。
主干路三纵三横,福桃路东建公园
根据规划,门楼镇驻地道路网络系统为主干路、次干路、支路三个等级。
其中,主干路是镇驻地路网的主骨架,承担各片区之间和驻地内部的主要交通联系,镇区内主干路形成“三横三纵”,包括北外环路、晨光路、福东路、聚福路、福桃路、林门路。根据规划,门楼镇驻地将充分利用现有自然条件,重点打造中心区域景观环境,驻地内绿的主要分为:带状公园、综合公园、体育公园、街旁绿地、防护绿地、广场、道路绿地等。
带状公园,即晨光路两侧各30米的绿化带状公园,结合步行路建设,重点突出休闲、娱乐、健身的人文景观,以游憩及景观功能为主。广场,中心广场,位于福桃路东、晨光路两侧,占地3.7公顷,供居民集会、休闲、娱乐之用。
综合公园,中心公园,位于福桃路东至规划七路之间,利用自然山体,以植物景观为主要功能,重点突出山体绿化等自然景观,同时配以休闲、游乐设施区,使之成为市民观赏、休憩游乐的最佳场所。体育公园,将体育中心作为体育公园,建设体育场馆及体育休闲配套设施,体现竞技与休闲、体育与自然的完美结合。
门楼小学,预计8月底可交付使用
目前,门楼镇中心小学新校正在建设,新建学校位于旧址南部,小学内配建有门楼中心幼儿园,总占地约45亩,建设项目包括2幢小学教学综合楼、1幢幼儿园教学楼、1幢宿舍楼以及厨房餐厅、室内运动场、室外运动场等。新校总建筑面积达17775.82平方米,未来,小学部设18个班,可容纳学生800名,幼儿园部可容纳学生300名。2012年9月一期工程已开工建设,小学教学楼和幼儿园教学楼已封顶,厨房餐厅等配套设施正在抓紧建设中,今年8月底将交付使用。
斗余新完小和中心幼儿园占地50亩,已经清点完毕,正在进行兑付和办理相关土地手续,争取年底前开工。规划期内,门楼镇驻地还将在大屋组团配建一所幼儿园。
根据规划,门楼镇驻地配置青少年活动中心、科技中心、图书馆等设施,按照就近便民的原则,在各居住组团中心将配套文化活动站、青少年及老年之家、体育健身设施。(记者 焦东)
>房产新闻精选:




















