合肥绿城玫瑰园悄改规划 业主维权7个月无果
参与互动(0)新华网于7月启动的“寻找中国好房子”——中国建筑质量大调查安徽行活动,收到了越来越多网友的关注和支持。近日,有业主向新华网房产合肥站爆料,合肥绿城玫瑰园2012年底在未向业主说明的情况下,单方面更改小区高层规划,并获得了经开区相关部门批准,于2013年1月24日公示在经开区官方网站上。而小区业主自今年1月份开始维权至今,绿城玫瑰园一直以“为了公共利益着想”理由搪塞业主、拖延解决问题的时间。
绿城未通知业主单方面更改规划
7月29日,绿城玫瑰园的近60位业主集体来到市府广场讨说法,而据一名业主称他们这样做是为了表达对绿城合肥翡翠湖玫瑰园擅改规划的不满并希望以此来引起相关部门的重视,为他们讨个说法。

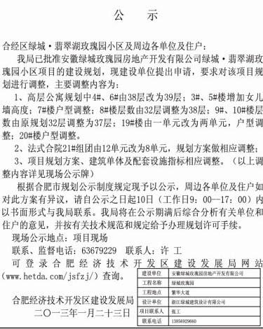
绿城玫瑰园小区规划更改公示
据新华网房产记者采访到的一位王姓业主称,绿城玫瑰园在更改规划时并没有通知业主,完全是单方面的行为。而玫瑰园更改规划一事早在2013年1月24日便被公布在合肥经开区的官网上。“今年年初有关部门曾举办了一次听证会,出席的20名业主几乎全数反对更改小区规划,但是后来绿城还是单方面更改了规划。”王先生至今都对绿城玫瑰园单方面更改规划感到愤慨。
而王先生等业主也在得知了小区规划更改之后开始了维权之路。据王先生介绍,购买绿城玫瑰园的业主都是冲着绿城的品牌和品质而来,玫瑰园的高层住宅最小户型都在142 平方米属于改善性住宅,最便宜的都要120万,“大家辛苦赚钱买这么贵的房子就是希望能够住的舒适一些,但这一更改规划,容积率提高,不少改善性住宅一下子就变成了刚需型住宅,这让谁能接受的了!”
规划更改 绿城玫瑰园小区增加600多户
记者在经开区建设发展局网站上看到相关公示上面写着,绿城玫瑰园高层公寓规划中4#、6#由38层改为39层;3#、5#楼增加女儿墙高度;7#楼户型调整;8#楼层数由32层调整为38层;9#、10#楼层数由原规划32层调整为37层;19#楼由一单元改为两单元,户型调整;20#楼户型调整。
对于这样的规划更改先前开发商方面又作何解释?安徽绿城的总经理虞沁文先生和总经理助理张明先生曾就此对业主表示更改规划是为了提升小区品质、为了公共利益。

玫瑰园小区业主维权
然而事实却是如此吗?户型调整、楼层增高,原本只规划了2000户的玫瑰园小区经过如此更改,立马增加了639户,4.5万个平方建筑面积,从销售方面来讲还可以创收将近4个亿。“绿城玫瑰园不仅仅在规划方面隐瞒业主,在价格方面也存在着欺诈行为”,据王先生透露,玫瑰园的住房价格都不是明码报价,销售人员对购房者都是随意报价,以至于出现了同一幢楼、同样的户型又是同样的面积,在同一时间购买时的单价价格能相差2000元的离谱情况,由于很多业主相信绿城的品质,也从未上网查过玫瑰园的备案价,因此有不少业主在买房时均多付了几十万。
而一个小区在固定的面积内一次性增加了600多户,那就意味着小区住宅容积率的提高,而小区配套的公建面积也将大幅减少;小区车位比也随之改变,地面车位数量增加491个,亦势必影响小区绿化率,无形中降低了小区的品质;按照规划变更,局部层数增加从1-6层幅度不等,也势必对部分住宅日照也会产生较大影响。这样的结果,难道就是开发商所说的“为了公共利益”?
这样随意更改规划,完全与开发商前期宣传相违背,更属于对前期业主的欺诈行为。如今,绿城玫瑰园高层住宅第一批交房为2013年的9月底,但是面对开发商如此不顾业主利益更改规划的行为,很多即将拿到新房的业主内心并没有一丝喜悦,他们的内心反而更加忧虑和焦急,“如果在交房时间到来时,我们维权还没有结果,那么就意味着部分业主要接受玫瑰园的规划更改,但是遇到这样的事情谁会甘心接受现实。”王先生无奈地告诉记者。
据了解,王先生等业主自今年1月底便开始了维权行为,他们自发组织行动,到目前已经有290户业主加入了维权队伍里面。然而从1月底到8月初,在这7个多月的时间里,他们的维权行为没有任何进展。“到目前为止,绿城那边给我们正面回应的次数仅有四次,都是说为了提高小区品质,但是实际上是在拖延时间。”王先生表示,绿城玫瑰园在等相关的正式文件下来,这样他们更改规划的行为就为合理行径,而如今的业主们也只能抓着绿城还未获得正式文件这方面进行维权。 (记者 文轩)
>房产新闻精选:




















