长沙市住建委曝光一批企业失信行为

企业失信行为
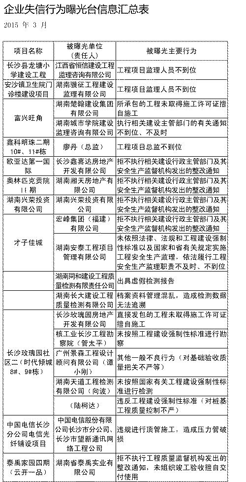
市住建委今日曝光一批住建领域企业失信行为,被曝光的相关责任单位和责任人将被记入信用“黑名单”,并受到相应处罚。如果您发现身边的建设工地、房产开发、物业服务等住建行业的企业和从业人员出现不诚信行为,欢迎拨打本报热线96333提供线索。
此次曝光的项目涉及工程建设、地下管线施工、工程质量检测等方面。其中有部分项目由于工程项目监理人员不到位被查处;还有的项目未取得施工许可证擅自施工、未组织竣工验收便擅自交付使用。据悉,今年是长沙史上“最严工程监管年”,全市各级住建部门将进一步加大加强监管力度,形成覆盖住建领域的诚信体系。
【编辑:孙建永】
>房产新闻精选:





















