海外华商企业角色转变:吸引中资进入东南亚
参与互动(0)
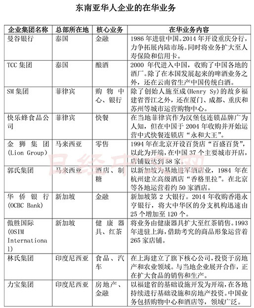
东南亚华人企业从改革开放时大批进驻中国,到30多年后的如今充当吸纳大陆企业投资进驻东南亚市场,已悄然完成了角色转变。其中的过程是怎样的?日本经济新闻日前报道详细回顾了东南亚华企的发展历程。
中国于1978年开始推行对外开放政策,吸引外国企业的资金和技术来促进经济发展。但是,当初日美欧企业对进驻中国犹豫不决,在此背景下一马当先的是东南亚的华人企业。华人企业以零售、食品和房地产作为业务核心,并不拥有特别的技术,但这样反而更适合当时的中国。
当时,中国拥有丰富的低成本劳动力,只要引进简单机械、建立类似家庭工业的工厂即可。与拥有复杂经营战略的发达国家企业相比,作为单纯商业资本的华人企业更能在中国起到积极作用。中国在广东省和福建省建立了经济特区,作为外国企业的接收地,而华人企业的经营者很多都是广东和福建出身,在这个意义上,双方一拍即合。
能积极利用地缘和血缘等人脉关系来扩大业务,也是华人企业的优势所在。泰国华人很多都是来自广东东部的潮汕移民。泰国的曼谷银行上世纪90年代初期就在广东省东部的经济特区汕头建立了分支机构,以满足和泰国之间的汇款需求。此外,菲律宾的华人多为来自福建省南部被称为闽南地区的移民,与同样是闽南移民众多的台湾联系密切。菲律宾的华人企业快乐蜂食品公司从台湾企业手中收购了中国的快餐店业务,迅速扩大了店铺网。
当然,无法断言华人企业的中国业务今后肯定一帆风顺。改革开放政策的推行已经过去30多年,日美欧企业持续进驻中国,同时中国国内企业也不断成长。中国提出了结构改革路线,正力争从“量的扩张”转向“质的提高”。劳动密集型产业和单纯的房地产投资将不再受欢迎。欠缺先进技术和经验的华人企业在中国的优势地位正在下降。
今后与进驻中国相比,如何将中国的企业和消费者吸引到东南亚或许更加重要。印度尼西亚的力宝集团正在爪哇岛西部建设吸引中国企业入驻的工业园区。此外,位于曼谷的泰国尚泰集团的巨大购物中心迎来了已变得富裕的中国游客。华人企业正在从进驻中国的引航人转变为吸引中国进驻的引航人。(信莲)
>华人新闻精选:




















