车内环境污染危害几何?
参与互动(0) 
◆本报记者李军
今年北京国际汽车展览会一大亮点是展示了车内空气质量控制方面的新技术和新成果。据统计,截至2013年年底,我国汽车保有量达到了1.37亿辆,并且还在以每年2000万辆的速度增长,车内环境质量备受关注。那么,车内有哪些空气质量问题?车内污染有何危害?围绕这些问题,记者日前采访了相关专家。
多环芳烃、重金属等含量超标,异味突出等车内污染问题是消费者关注重点
“从消费者反映来看,目前人们普遍关注的是车内异味问题。”北京市劳动保护科学研究所副总工程师胡玢研究员告诉记者。
据国家质检总局缺陷产品管理中心主任助理孙宁介绍,2004年10月1日~2014年4月20日, 缺陷产品管理中心共收到有关车内异味或污染问题投诉、报告1564例。其中,关于异味或污染问题的投诉、报告涉及生产者(制造商)72家,品牌85个。
“每年缺陷产品管理中心都会收到消费者关于车内异味的投诉,尤其是2013年达到了很高的水平。”孙宁说,从消费者投诉情况看,超过46%的投诉者反映车内异味最终造成了驾驶员或乘车人员不适的反应,包括头晕、恶心、头痛、咳嗽、嗓子疼及呕吐等。
2013年,国家质检总局曾发布报告称,消费者有关汽车产品质量的投诉、新车车内空气质量、汽车变速器、安全气囊和汽车轮胎是投诉的四大焦点问题。
全球首家实名制汽车问答网站车问网曾委托第三方检测机构CTI华测检测技术股份有限公司进行“健康汽车”检测试验,选取市场上在售的32个品牌、共计44款车型作为检测对象,主要检测汽车内与人体接触的汽车座椅、头枕、方向盘等内饰中的多环芳烃含量。“健康汽车”检测报告显示,选取检测的44款在售车型中,有11款车型内饰中的致癌物多环芳烃含量超标。
4月22日,人人公司与车问网在北京共同举办了第二届中国汽车健康与发展高峰论坛。在论坛上,人人网与车问网联合发布了2013年~2014年度《车真相》栏目检测的结果,包括了160款车型重金属的检测、20款车车内PM2.5削减检测、36款车车内空气质量检测。
车问网新闻中心总监沈欣告诉记者,根据检测结果,汽车方向盘、仪表板、脚垫、仪表盘、扶手、座位以及各种软硬装饰上,溴、氯两类卤素以及铅、汞等重金属元素大量存在。虽然这些化学元素中的大多数可以随着时间推进而分解,但对于驾驶者以及乘客的健康确实存在着危害,尤其重金属具有富集性,很难在环境中降解。
据侯立安介绍,中国室内环境监测中心也曾针对车内空气污染问题进行过调查,随机抽检了100辆轿车,发现其中约90%存在车内空气污染;中国科协工程学会联合会汽车环境专业委员会曾调查发现,在接受测试的1175辆车中,全部检测项目均达到标准的车辆仅为52辆,占检测总数的6.18%。
专家提醒,随着汽车进入千家万户,与消费者健康息息相关的车内环境质量问题,应引起社会各界足够重视。
车内装饰零件、空调蒸发器及吸烟等,都会加剧车内环境的污染
车内环境质量直接关系到驾驶员和乘车人员的健康,在空间不超过5立方米的车厢内,究竟藏有多少“毒”?
车问网对目前市售的部分整车做了车内空气质量检测,结果显示,现在车内环境之所以越来越差,除了汽车香水、劣质地胶、脚垫、真皮座椅外,还与黏合剂挥发的物质和新车使用的板材质量相关,导致车内甲醛、甲苯、二甲苯、甲醇等化学污染物增多。
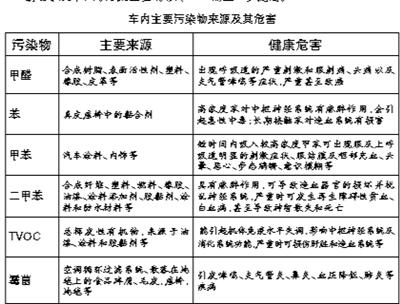
中国工程院院士侯立安告诉记者,车内空气存在的挥发性有机物有上百种之多,包括烃类、醛类、酮类物质等,其中主要有害物质有甲醛、苯、甲苯、二甲苯、挥发性有机物、霉菌等。
胡玢认为,车内污染主要有以下几种来源:车外空气污染物进入车内造成的空气污染;用户使用过程中产生的污染,如吸烟及使用香水等;车辆乘客舱内所用的装饰零件释放的污染物,如座椅、仪表板、顶棚、地板、内门板、玻璃膜等内饰件散发的甲醛、VOCs等。
“我国家庭汽车市场需求旺盛,这使很多汽车下了生产线就直接进入市场,各种配件和材料散发的有害气体和气味没有释放期。”侯立安告诉记者,“车内的塑料件、地毯、沙发等零部件,如果没有达到环保要求,就会直接造成车内空气污染。”
侯立安表示,大多数消费者买车后都要进行车内装饰,有的车开了一段时间也要重新进行装饰;还有的经销商以买车送装饰为优惠条件,使得一些低廉含有有害物质的装饰品和装饰材料进入车内,加剧车内空气污染。
车内空调蒸发器也容易造成车内污染。侯立安说:“若车用空调蒸发器长时间不进行清洗护理,就会在其内部附着大量污垢,产生的胺、烟碱细菌等有害物质弥漫在车内狭小的空间里,导致车内空气污染加剧。”
在车内吸烟也会大大增加挥发性有机物、一氧化碳和尘埃之类的空气污染物,其散发出的气味会长时间停留车厢内。
侯立安指出,国内消费者在购买汽车时,往往更重视产品配置和价格,相对忽略车内空气质量这些细节,但车内空气质量对人的健康影响较大,因此,对车内空气质量的关注程度还需进一步提高。
>能源频道精选:




















