央企国有资本收益上缴比例再提高 最高提至25%
参与互动(0)财政部网站6日消息,为贯彻落实党的十八届三中全会及《国务院批转发展改革委等部门关于深化收入分配制度改革若干意见的通知》关于提高国有资本收益收取比例,更多用于保障和改善民生的精神,财政部决定从2014年起,适当提高中央企业国有资本收益收取比例。此前上缴比例为5-15%不等。
2013年2月,《国务院批转发展改革委等部门关于深化收入分配制度改革若干意见的通知》提出,扩大国有资本收益上交范围;适当提高中央企业国有资本收益上交比例,“十二五”期间在现有比例上再提高5个百分点左右,新增部分的一定比例用于社会保障等民生支出。
十八届三中全会《中共中央关于全面深化改革若干重大问题的决定》明确提出了划拨部分国有资本充实社会保障基金的量化目标,即2020年国有资本收益上缴公共财政的比例要提高到30%,更多地用于保障和改善民生。
关于进一步提高中央企业国有资本收益收取比例的通知
国资委、教育部、农业部、工业和信息化部、卫生计生委、新闻出版广电总局、体育总局、文资办、民航局、贸促会、中国烟草总公司、中国邮政集团公司等有关中央国有资本经营预算单位:
为贯彻落实党的十八届三中全会及《国务院批转发展改革委等部门关于深化收入分配制度改革若干意见的通知》(国发〔2013〕6号)关于提高国有资本收益收取比例,更多用于保障和改善民生的精神,经研究,决定从2014年起,适当提高中央企业国有资本收益收取比例。现将有关事项通知如下:
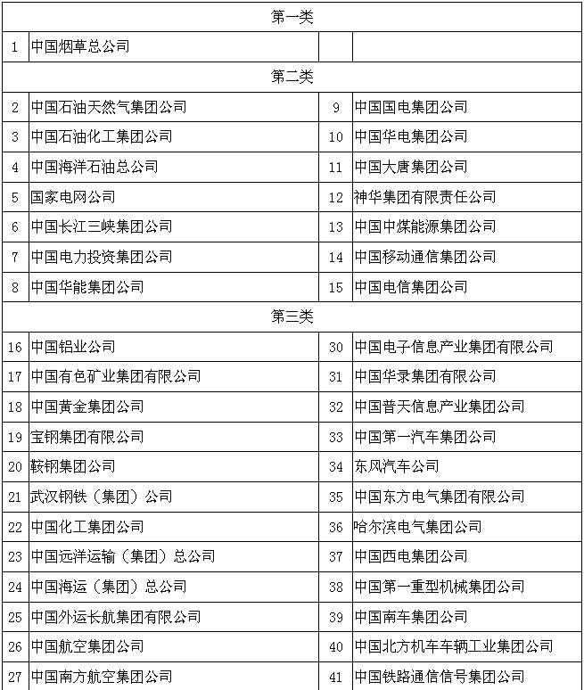
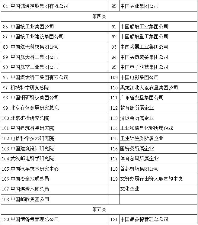
一、国有独资企业应交利润收取比例在现有基础上提高5个百分点,即:第一类企业为25%;第二类企业为20%;第三类企业为15%;第四类企业为10%;第五类企业免交当年应交利润(企业分类名单详见附件)。符合小型微型企业规定标准的国有独资企业,应交利润不足10万元的,比照第五类企业,免交当年应交利润。
二、国有控股、参股企业国有股股利、股息,国有产权转让收入,企业清算收入和其他国有资本收益,仍按照有关经济行为的财务会计资料执行。
三、事业单位出资企业国有资本收益收取政策,按照《财政部关于中央级事业单位所属国有企业国有资本收益收取有关问题的通知》(财企〔2013〕191号)执行,收益收取比例提高至10%。
四、请各预算单位组织所属企业做好国有资本收益申报上交工作,确保国有资本收益的及时足额入库。
附件: 中央企业应交利润收取比例分类表



>能源频道精选:




















