造假方式五花八门多上市公司领罚单

信息来源:益盟操盘手
羊年伊始,风神股份连续两年财务造假案公之于众,令市场唏嘘不已,风神股份也成为羊年首家领到监管部门罚单的上市公司。在资本市场,类似风神股份的造假行为屡见不鲜,值此3·15之际,记者对去年以来部分涉及造假的上市公司进行了大致梳理,通过其发布的公告发现,上市公司造假主要集中在业绩、信披、IPO过程等三大方面。对于诸多造假行为,业内专家呼吁监管部门加大处罚力度,让“打假风暴来得更猛烈点”。
京华时报记者敖晓波京华时报漫画谢瑶
□综述
业绩造假花样百出多家知名公司在列
去年一年,A股市场的造假之风可谓此起彼伏,在庞大的造假大军当中,既包括上市之初集万千宠爱于一身的华锐风电,也包括各路名企,如南纺股份、莲花味精、上海物贸等。在诸多造假行为中,业绩造假居多,方式也是五花八门,涉及虚增利润、瞒报漏报、虚假陈述、编造重大交易事实粉饰业绩等。其中,康芝药业一不小心成了首例因虚假陈述遭索赔的创业板公司。
除了业绩造假,最令投资者心痛的莫过于造假上市之后的业绩变脸,康达新材和华锐风电就是典型代表。两家公司皆因在上市之前“粉饰”业绩而遭到证监会处罚,前者为上市不惜铤而走险,虚增利润调增比例高达83.37%,后者虚增当年利润达2.78亿元。
□市场反应
受罚后股价多受压少数公司不跌反涨
记者注意到,在相关上市公司发布因造假受处罚的公告后,大多数公司股价短期内出现调整。以康达新材为例,去年10月18日公告显示,公司收到证监会行政处罚决定书,认定公司存在的违法事实包括,未按规定报告会后事项、上市公告书虚假记载等。10月20日,公司股价大跌5.76%。去年5月17日,南纺股份发布虚构利润公告,5月19日,公司股价下跌4.26%。华锐风电不仅财务出现问题,其股价表现更是自上市后,一路下跌,股价从发行价90元跌至目前的5元左右,投资者损失惨重。
然而,也有部分受罚上市公司发布公告后,股价不跌反涨,以风神股份为例,3月9日晚公司发布受罚公告后,3月10日,公司股价低开后反弹,收盘大涨5.9%。
对于上市公司造假,多数受处罚公司股民在股吧内表示,这种行为防不胜防,公司股价下跌后,希望公司能迅速反应,对于受处罚情况予以详细说明,并采取相应措施稳定股价。
□专家说法
造假违法成本太低呼吁下猛药去沉疴
针对上市公司造假,多位法律界人士表示,上市公司的违法成本低,违法收益大;投资者维权成本高、维权收益小。“双高双低”导致失信行为屡有发生。为此,要杜绝公司造假,必须重点治乱,猛药去疴。
财经作家李德林3·15前夕撰文表示,现在官场拍苍蝇打老虎,股市也抓了一些老鼠仓,可是股市真正的超级大老虎还没有什么动静。对上市公司的造假,也许,证监会可以让打假风暴来得更猛烈一些。
有专家指出,只有提高违法成本才能遏制财务造假行为,建议修订《证券法》以加大对违法行为的处罚力度,相关部门应支持投资者依法进行民事诉讼索赔,并追究相关责任人的刑事责任,除了上市公司,为财报背书的审计机构也应承担相应责任。
□监管政策
《证券法》修订草案增“投资者保护”章节
对于越来越甚嚣尘上的造假之风,证监会也给予了严厉的打击。公开信息显示,2014年以来,证监会对上市公司和中介机构立案调查43起,并且已对贤成矿业、南纺股份等16家公司作出行政处罚。另有171名上市公司董事、高管及其他责任人员受罚,21人被市场禁入。
除此之外,正所谓城门失火殃及池鱼,光大证券、平安证券、安信证券等多家中介机构因在天丰节能、海联讯、华锐风电等IPO保荐过程中违规也收到罚单。而这种连带责任并未结束,就在近日,因在华锐风电上市后持续督导期间未勤勉尽责,安信证券被暂停保荐资格三个月,后续保荐项目也随之被叫停。
证监会在上周五的发布会上表示,今年继续落实国办《关于进一步加强资本市场中小投资者合法权益保护工作的意见》,扎实做好五项工作。包括抓好制度建设、抓好投诉处理、抓好纠纷解决、抓好督促评价、抓好典型案例。
在抓好纠纷解决方面,推动投资者服务中心加快建立全国性调解组织。推进行政和解试点工作,充分发挥和解金及时赔偿投资者的保护功能。
此外,还要发布投诉处理管理办法,建立投诉备案管理制度。增强12386热线诉求处理能力,切实提高投诉处理的质量和效率。
证监会主席肖钢在今年两会期间表示,即将递交审议的《证券法》修订草案在提高违法成本、保护中小投资者方面作出进一步完善,草案中专门增加了“投资者保护”章节。
□造假案例
■业绩造假
风神股份:两年年报造假
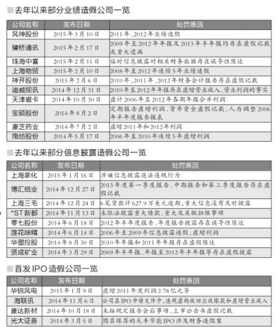
今年3月9日晚,风神股份的一则公告拉开了羊年上市公司造假的序幕。根据公告,风神股份因涉嫌信息披露违法违规,遭中国证监会立案调查。证监会河南监管局称,风神股份2011年和2012年的年报中涉嫌造假,该公司三包退赔、返利、三包优赔业务入账金额,连续两年与实际发生金额不符,从而分别虚减利润759.3万元和2212.5万元。
另据公司公告显示,如公司因该立案调查事项被中国证监会最终认定存在重大信息披露违法行为,公司股票将被实施退市风险警示,并暂停上市。
处罚:河南监管局的处罚结果显示:对风神股份公司以及相关责任人处以60万元、10万元、6万元、5万元的罚款。
南纺股份:连续5年虚构利润
如果说风神股份打响了羊年上市公司造假第一枪,那南纺股份绝对堪称去年的“造假王”。
2014年5月17日,南纺股份发布公告显示,南纺股份自2006年起至2010年连续5年虚构利润,累计虚构利润达3.44亿。
具体来看,公司于2006年至2010年,分别虚构利润3109.15万元、4223.33万元、15199.83万元、6053.18万元和5864.12万元,占其披露利润的127.39%、151.22%、962.40%、382.43%和5590.73%。扣除虚构的利润,公司2006年至2010年的利润分别为-668.65万元、-1430.59万元、-13620.47万元、-4470.40万元和-5969.01万元。
连续5年业绩造假引起市场哗然,但南纺股份造假却不退市也引发了各方质疑。
处罚:对于这个罕见的造假公司,南纺股份以及相关责任人也为此付出了代价。除了公司收到了50万元罚单,证监会还披露了对13位责任人行政处罚的细节,公司原董事长单晓钟于2014年4月30日被判证券市场终身禁入,并处30万元罚单。另有两位高管被禁入证券市场10年等。
■信披造假
上海家化:未披露关联交易
根据上海家化2014年12月24日公告,公司收到证监会上海监管局下发的《行政处罚事先告知书》,经查,2009年3月至12月,上海家化与沪江日化之间发生的采购、销售及资金拆借等关联交易金额合计达2.81亿元,占上海家化当年净资产的25.64%(其中3月至6月,合计达4272万元,占比3.90%);2010年,合计达4.27亿元,占比32.38%(其中1月至6月,合计达1.89亿元,占比14.36%);2011年,合计达5.4亿元,占比36.12%(其中1月至6月,合计达2.46亿元,占比16.41%);2012年,合计达5.54亿元,占比31.52%(其中1月至6月,合计达2.50亿元,占比14.19%)。
上述采购、销售及资金拆借等关联交易金额已分别达到2009年至2012年年度报告的披露标准,但上海家化对相关交易情况均未披露。
处罚:作为国内化妆品行业首家上市企业,上海家化近几年是非不断,眼下又沦为造假大军的一员。证监会对上海家化予以警告,并处以30万元罚款;对其他责任人予以警告,并处以3万元至15万元不等的罚款。
莲花味精:未披露诉讼事项
位的政府补助入账,从而使得2007年虚增利润1.944亿,2008年虚增利润3亿元,使两年利润均扭亏转盈。
此外,公司2009年也存在对政府补助的会计处理不符合会计准则的相关规定。
处罚:连续四年信息披露违法,连续两年虚增利润近5亿。莲花味精也算把造假做到了极致。证监会对莲花味精给予警告,并处以50万元的罚款,对公司时任董事长等相关人员一并罚款。
莲花味精2014年6月14日公告,收到证监会《行政处罚决定书》,公司从2006-2009年连续四年发生信息披露违法等违法事项。
2006年,莲花味精未按规定披露诉讼事项,涉及金额2.96亿元。2007年、2008年为了粉饰业绩,竟然连续两年将未到
■IPO造假+业绩变脸
康达新材:上市前夕粉饰业绩
康达新材是为达上市目的、不惜铤而走险的典型代表公司之一。根据2014年10月18日公告显示,公司收到中国证监会行政处罚决定书。证监会认定公司存在的违法事实包括:未按规定报告会后事项、上市公告书虚假记载等。
事实上,康达新材早在上市之前业绩就出现了下滑,但令人气愤的是,就在2012年4月13日,距离康达新材上市进入倒计时阶段,康达新材公告了《首次公开发行股票上市公告书》,在上市公告书中附了2012年度一季度财务报告,对业绩进行一番精心的“粉饰”。在这份报告中,康达新材虚增营业利润371.8万,虚增后当季营业利润为817.8万元,调增比例高达83.37%。
处罚:对于康达新材这种以粉饰业绩来达到上市目的的欺骗行为,证监会向康达新材下发了60万元罚款处罚。对公司董秘、财务总监、董事长等人也分别处以5万元至30万元不等的罚款。
华锐风电:虚增2011年利润
华锐风电上市之初曾以90元/股发行价创下主板市场有史以来发行价纪录,不仅如此,作为风电装备的龙头行业,华锐风电还吸引来上交所首任总经理尉文渊和国内证券业大佬级人物阚治东的加入。然而,一切风光的背后却隐藏着造假的不堪事实。
2015年1月8日,华锐风电(*ST锐电)发布公告称,已收到证监会《行政处罚及市场进入事先告知书》。公司在2011年年报中通过制作虚假吊装单提前确认收入的方式虚增当年利润2.78亿元,占当期披露利润总额的37.58%。
业绩造假的背后直接导致了华锐风电在上市当年即遭遇了业绩“变脸”。公司2011年实现的营业收入与净利润分别同比下滑48.66%、72.84%,2012年、2013年也连续两年亏损,2014年5月被实施退市风险警告,并变更为*ST锐电。
处罚:证监会拟对*ST锐电给予警告、责令改正,并处以60万元罚款。
□聚焦维权
■现状
股民维权情况不多见
A股上市公司中因违规而被处罚的事件屡见不鲜,但股民拿起法律武器维护自身权利的情况却不多见。根据最高人民法院关于虚假陈述的司法解释,在上市公司等主体虚假陈述违法被作出行政处罚后,在虚假陈述实施日到虚假陈述揭露日之间买入股票,在虚假陈述揭露日之后卖出股票造成损失或继续持有股票的投资者,均可依法向法院提起诉讼,要求虚假陈述行为人赔偿其违法行为给投资者造成的损失。
据了解,今年3月以来,多个股民维权案件集中开庭,包括南纺股份、莲花味精、三木集团投资者诉二股东林传德、华鑫股份投资者诉原大股东仪电集团等案件。下个月,康芝药业、宝硕股份、神开股份等案件也将开庭。
■对话
证券市场知名维权律师上海市华荣律师事务所律师许峰
虚假陈述领域维权多
京华时报记者:目前股民维权的总体情况如何?
许峰:目前投资者维权仍然主要集中在证券虚假陈述领域,但近年来,也出现了内幕交易和操纵市场的民事赔偿诉讼。
此外,除投资者索赔上市公司虚假陈述成功外,还有诉上市公司大股东获胜诉判决的案例,典型的就是华鑫股份投资者诉前大股东仪电集团案获得一审胜诉并获得法院全面支持。虽然目前有些案件仍处于二审阶段而没有最终定论,但是对于投资者和维权律师而言,还是对维权之路充满信心的。
另一方面,股民维权意识不强,真正参与维权的人数还是很少。目前影响比较大的佛山照明案,虽然参与人数达到近3000人,但是人数仍只占到可以提起索赔人数的1%左右。
四方面阻碍股民维权
京华时报记者:股民在维权过程中会遇到哪些比较突出的问题?主要障碍有哪些?
许峰:首先,股民的维权意识薄弱,不知道如何维权。投资者获取维权信息的途径太少。
其次,前置程序的设置也是阻碍投资者进行维权的一个原因。根据司法解释,股民若要提起诉讼必须满足前置程序的要求,即上市公司必须经过证监会或财政部作出行政处罚抑或是法院作出刑事判决的,股民才能索赔。这就导致许多权益受到侵害的股民被这个拦路虎挡在了门外。
第三,股民的维权周期长。投资者索赔案件从立案、审理到执行,时间跨度长达几年。
第四,地方保护色彩严重。
维权莫错过诉讼时效
京华时报记者:维权过程任重而道远,股民维权过程有哪些注意事项?
许峰:首先,股民要关注上市公司的公告,以免错过诉讼时效。
其次,建议股民委托专业律师代理索赔。股民维权案件的专业性较强、诉讼周
期较长,若股民单独起诉,则成本较高,风险也比较大。
第三,费用问题。目前在股民维权领域,大多数维权律师采用的都是风险收费模式,即投资者获赔后才收取律师费,这种方式能够降低股民的维权成本。对于预交给法院的诉讼费金额通常为起诉标的的2%左右,诉讼费最终是由败诉方负担。
第四,股民维权需要提供的资料主要包括:身份证明文件、证券账户卡复印件、加盖证券公司营业部印章的股票交易对账单原件、联系电话及地址。
>证券频道精选:





















