恒大公布2014赛季奖金方案 与去年相比大幅缩水

中新网2月11日电 今天,恒大在其官方网站公布了2014赛季的奖金政策。这份奖金政策与去年相比缩水不少,亚冠赢球奖和晋级奖从600万降至300万,中超赢球奖从300万降至100万。与往年不同的是,恒大今年设置了足协杯奖金,但金额难以中超和亚冠相提并论,赢球奖金只有30万,但晋级奖有60万。
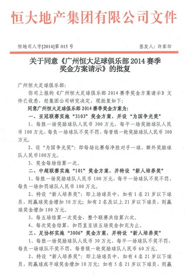
新赛季,恒大亚冠联赛实行“3103”的奖金方案,并保留“为国争光奖”。具体为:球队每场赢球奖金300万,平一场奖励100万,输球不奖不罚,晋级一轮奖金300万。“为国争光奖”即每场每净胜对手1球,额外奖励球队100万。以上奖金每场结算一次。
中超联赛实施“101”奖金方案,并特设“新人培养奖”,即球队每胜一场赢球奖金100万,平球不奖不罚,输球扣罚球队100万。“新人培养奖”即上场球员中如有1名21岁以上球员,则赢球奖金增加50万。如有2名及以上21岁以下球员,则赢球奖金增加100万元。以上奖金每5场结算一次,共结算6次。每次奖金结算,扣罚直至该五场奖金扣完为止。
足协杯实施“3006”奖金方案,同设“新人培养奖”,即每胜一场球队奖金30万,平球不奖不罚,输球不奖不罚,晋级一轮奖励球队60万。“新人培养奖”即上场球员中有4名21岁以下球员,则赢球或平球奖金增加10万,如有5名21岁以下球员,则赢球或平球奖金增加20万,如有6名及6名以上21岁以下球员,则赢球或平球奖金增加30万。奖金每场结算一次。
>相关新闻:
>体育新闻精选:





















