刘健案终出结果 足协认定青岛中能合同违规(图)

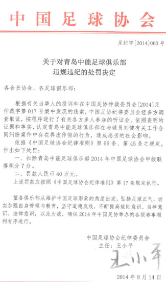
处罚决定原文。图片来源,中国足协官方网站截图。
中新网8月14日电 据中国足球协会官方网站消息,今天下午,中国足协在官方网站上发布了关于对青岛中能足球俱乐部违规违纪的处罚决定。根据决定内容,依照查明的证据和事实,认定青岛中能足球俱乐部在与球员刘健有关工作合同纠纷案件中存在弄虚作假的行为,造成恶劣的社会影响。依据《中国足球协会纪律准则》第66条、第45条之规定,做出如下处罚:
一、扣除青岛中能足球俱乐部2014年中国足球协会甲级联赛积分7分。
二、罚款人民币40万元。
【编辑:岳川】
>体育新闻精选:





















