伤医案频发凸显医患冲突 医患之间更加缺乏共识
参与互动(0)
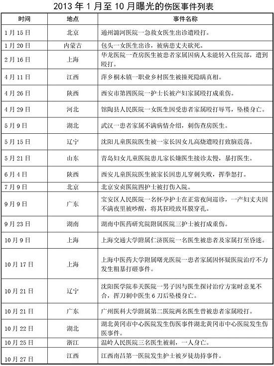
庄庆鸿制表
“不要学医!”这4个字,来源于温岭杀医案后被医护人员群体广为转发的一张网络照片。楼顶上,一名医生的白大褂背上写着这4个黑色大字。
10月25日,浙江温岭市第一人民医院3名医生被前患者袭击,造成1死2伤。这使医患冲突再度成为公众关注的焦点。
中青舆情监测室统计显示,与去年的医患关系舆情相比,2013年,医护人员群体自我保护的呐喊更为强烈,但网络对医护群体依然是骂声居上。这带来的是医护人员群体继续为医疗体制“承伤”,他们和大众患者的诉求愈加“错身而过”,医患之间更加缺乏共识。
2013年,三甲医院伤医案占比高达八成
中青舆情监测室对2013年1月以来媒体报道的20件伤医事件进行了统计。从受害者的职业身份来看,一线医生首当其冲,占到75.0%,护士占比为25.0%。
与之相对,患者家属是最主要的伤医者,比重高达60.0%,家属一般是因对医护人员的服务、医疗方案等不满,对医护人员下重手。其次是患者本人,占比为30.0%。
但有时候,患者或家属行凶是源于一个很小的导火索,甚至难以理喻。如2013年1月15日,北京通州潞河医院一急救女医生出诊遭殴打,只因要求家属找帮手抬患者。消息一曝出,立刻吸引大量网民和媒体关注,当日舆情数量达到两万多条。
从遇害地点来看,八成以上的事件在医院发生。
2012年12月至2013年7月间,中国医院协会等机构的调查表明,中国医院场所暴力伤医事件逐年递增,每年每所医院发生的平均数从2008年的20.6次上升到2012年的27.3次。
“中国医生目前正处于危机之中。”连英国著名医学杂志《柳叶刀》也在去年特别刊出了这篇不涉及医学科技的长文,“最近几年,他们在自己的工作中,正面临着越来越多的涉及个人人身安全的威胁。中国需结束医生面临的暴力威胁。”
医院外发生的伤医事件,也占到15%。如2013年1月19日,内蒙古包钢医院神经内科主治医师朱玉飞,接到包头市120指挥中心电话,急救出诊。而后,病患在家中把朱医生杀害。此事再次震惊社会舆论,舆情总数直线上升。
四五月,各地接连发生6起伤害医生的事件,特别是武汉一患者家属不满病情介绍,刺伤查房医生,沈阳一家长因女儿高烧,殴打医生致脑震荡,青岛一患儿家长嫌接诊太慢,抡拳暴揍医生。此三起事件尤其引人关注,再次引发网民对医生职业安全的关注,使两月的网络舆论数持续高位运转。
9月和10月,媒体陆续曝出各地伤害医生的事件,数量达9起,光10月就发生了6起。
其中,9月的湖南中医药研究院附属医院三护士被打成重伤事件和10月25日的浙江温岭三名医生被刺事件,更是引起网民、媒体和政府的热切关注,舆情信息量达140803条。
中青舆情监测室统计,三级甲等医院发生的伤医事件最多,占比达80%。
这正体现了我国医疗卫生制度的基本矛盾——“大医院,挤破头,小医院,空荡荡”。有媒体评论认为,频发的医患冲突正源于此,“核心是优质医疗资源供给短缺”。
大城市的三甲医院,集中了优势的医疗设备、人员、技术资源,导致人们集中去三级甲等医院看病,从而导致伤医事件发生的概率较高。相比之下,二甲医院及其他等级医院的伤医事件则数量较少。
杀医案伤了医生的心
2013年10月25日上午,温岭第一人民医院,一个暴徒持刀直剌五官科主任王云杰的心脏部位,致命。
案发后,医生们的反应,不再只是默默地继续看病。
10月28日,温岭市第一人民医院的100多名医务人员趁下班时间,聚集在医院内,打起了“还我尊严”、“医疗暴力零容忍”的横幅标牌。连日来,浙江杭州、台州等地多家医院都自发悼念遇难医生王云杰。
这个“还我尊严”,并非师出无名。
中青舆情监测室统计,网络评价中,指责医生“自作自受”的言论盖过了同情理解的声音。网友“颜是颜色的颜”批评温岭医生的举标语行为:“黑吃黑、收红包暗箱操作、视人命如草芥的时候,这些所谓有德的医生又在哪里呢?只不过触及了自己的利益,医生就全体出动反抗。”
今年以来频发的伤医案,让医生凋零的不仅是尊严,更是生命。
全国人大代表、浙江台州医院院长陈海啸在微博上“哭自己的行业”:“健康是我们共同的梦想,疾病是我们医患共同的敌人。唇亡齿寒,同命相连,皮之不存,毛将焉附?命之不存,梦将附焉?凶杀已为今日医生不该承受的生命之重,何日医生能回归纯纯的治病救人之职能?”
而十月以来的多起伤医案后,医生安全仍未得到有效保障,更激化了医护人员“人人自危”的心态。
浙江中医药大学附属医院外科主治医师“白衣山猫”呼吁说:“民警和医生,守护安全和生命,本应获得尊重。杨佳袭警,杨恩青弑医,当无辜者倒在血泊中,网上竟有不少人大声叫好!更有甚者,有些人来到我的微博,不看我发的内容,一上来就在评论里骂医生。这些人,请好好看看我和诸位同仁之微博,如有一天,医生被杀光了,我们的微博也许还能帮你预防疾病。”
医生们为何如此高调宣示自己的不安全感?
一位医药界人士告诉中国青年报记者,“死了白死”的现状,伤了医生的心。“医生群体最伤心的是,无论院方还是政府、办案部门,都以‘维稳’为标尺处理杀医案,息事宁人是准则。而医生想要的,是杀人凶手被绳之以法,医院支持他们维权。但现在的案件中,这条底线都做不到。”
网名“医生哥波子”的广东省卫生厅副厅长廖新波认为,对医生诉求的“维稳”无需兵临城下。“医生的正当诉求理应得到尊重,相信医生护士的悲愤不会危及社会。一个文明的社会是匡正祛邪,疾恶扬善。依法治国迫在眉睫。”
“白衣天使”这个职业,在中国年轻一代心中已经不再光鲜。最为突出的现象是,中国医师协会的调查数据表明,78%的受访医生表示,不希望自己的孩子再穿上白大褂。
实际上,中国医师协会此前曾做过4次调查:在2002年的首次调查中,不愿意自己子女报考医学院校的占53.96%;2004年,这一比例升到63%;2009年基本持平,为62.49%。但在2011年的第四次调查中,不愿意的比例陡升至78.01%。
从这4次不同时段的调查来看,随着医患矛盾的日益突出、医疗纠纷与冲突的逐步升级,“医不过二代”的现象愈加深化。
“这一刀,捅在了中国全体医护人员的心头,捅在了中国医改主导者的心头,捅在了政府管理者的心头。这不是个案。”有1万多粉丝的医生微博“急诊夜鹰”说。
温岭杀医案后,许多医护人员在网络上转发医学生的誓言:“当我步入神圣医学学府的时刻,谨庄严宣誓:我志愿献身医学……我决心竭尽全力除人类之病痛,助健康之完美,维护医术的圣洁和荣誉。救死扶伤,不辞艰辛,执著追求,为祖国医药卫生事业的发展和人类身心健康奋斗终生!”
实习即将结束的医学生“Dr_xia”也发出了这段誓言,但他疑问:“当初理想中的医生形象越来越模糊,越来越遥不可及。如今,医务人员成了弱势群体,谁来助健康之完美?”
中国医患关系:“一笔糊涂账,两个受害群”
伤医案频发,责任在谁?
自2013年1月1日零点至10月28日23时,中青舆情监测室共监测到“伤害医生”事件相关信息319755条,其中微博论坛讨论最为活跃,信息量达312818条。在随机抽样的2000条舆情信息中,对医护人员的贬义信息超过八成,中性信息占11.0%,褒义信息比重仅为5.0%。
网民谴责的对象中,政府机构受到的“火力”占到32.0%,其次是医疗体制、医院,分别为28.0%和22.0%。
“问题的症结并不在医患之间,而有更深层的社会和制度上的原因。”“医生哥波子”说。
中青舆情监测室随机抽样2000条舆情信息统计显示,26.0%的网民认为,现行医疗卫生体制不合理;21.0%的网民认为,医患之间金钱利益关系较重。
16.0%的网民呼吁,医疗体制亟须改革。网友“行者无疆”认为,中国医药体系的特色是“以药养医”,因此,“医卫体制乃祸根”;“天蚕1982”期待建立“能够保障医疗质量的监管体系”。
从中青舆情监测室统计到的褒义信息来看,网民赞赏的对象主要为医生、护士,分别占褒义舆情的34.0%和28.0%。
18.0%的网民认为,医患之间需重建信任关系。
网友“葫芦科西瓜”这样概括中国式的就医状况:“1.没病+没做检查=会不会看病,怎么可能没病!2.有病+没做检查=不做检查就说有病,你才有病!3.没病+做了检查=就是骗钱的!4.有病+做了检查+确诊了=求求你救救我吧!5.有病+检查+确诊+治愈=花一堆钱尽做无关的检查。6.有病+检查+确诊+未治愈=医德败坏谋财害命,赔!”
9.0%的网友认为,“一个巴掌拍不响”,医患关系紧张,双方都有责任。
“丫丫淘梦”则理解双方:“患者不信任医生,医生不理解患者。医护工作者辛辛苦苦,加班加点;患者受病痛折磨,治病难,治病贵。一笔糊涂账,两个受害群。”
《柳叶刀》文章列举了中国医患关系紧张的一系列原因:政府对卫生系统的投资不够、医生薪水及业务培训费用不高、媒体对医生的过多负面报道、公众对医学知识缺乏了解、患者对疗效的期望不切实际以及很多贫困家庭支付不起高额的医疗费用。
但“忧郁的木木1977”随即反驳:“医学是门经验科学,你不能要求医生一辈子一点不犯错。医生是人,不是神,只要不是责任心的错误,都应该允许小概率存在。按你的说法,没人会给你看病。”
也有患者在网上表示,很多情况下,患者及其家属也并非事出无因,常常从进医院的那一刻开始,就要接受过度检查,支付不必要的费用。病患的抱怨,可能从交第一笔费用的时候,就开始发生。
当有人问“能告诉我医生们的诉求是什么吗”,杭州市第一人民医院的医生“海洋之心003”立刻回复:“安全的工作环境和正确的舆论引导!”
多次反映医护人员困境的“急诊科女超人于莺”说,医患彼此要做的都是规范自己,共同去“改良不合理的制度”。“如果一味归罪于制度,最后大家都不改善,医患双方都像个怨妇一样四处抱怨,那我们的后代会活在一个什么样的环境中?”
在统计中,11.0%的网友认为,“医闹”已成为当今社会的“流行病”,应严肃处理伤医案件。
中国工程院院士钟南山就大声疾呼:“不要一说医患矛盾就囫囵吞枣、蒙混过关,家属即使去医院道歉也不行,犯罪就是犯罪,该处理还是要处理。如果不严肃处理的话,这样的恶性医闹事件照样会出现。”
“从医一日,血溅七丈”的恐慌之后,医护人员群体依然扛着压力前行。
在温岭医生身中七刀后的第三天,台州骨伤医院的医生“温岭后生头”对同行的祝愿是最低限度的平安:“我们是医师,救死扶伤,悬壶济世为根本。悲剧一再上演,我们内心或许会有恐慌,但我们没有退却,我们一直在您身边。一切为了人民健康,明天开始主治规范化培训考试的兄弟姐妹们,愿大家顺利、平安。”
本报北京10月29日电
>社会新闻精选:




















