四川南充127个社会团体被撤并 仅57%被保留
参与互动(0)

今年南充市监察局、市优化办、市民政局、市发改委牵头组织对全市市级社团组织进行了清理。
此次清理,一批不规范的社会团体被撤销登记或脱钩,仅57%的社会团体被保留。
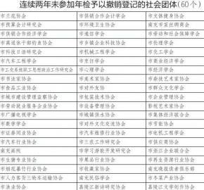
南充市公证员协会、市律师协会等 39个协会与主管单位脱钩;市刑释解教人员帮教志愿者协会、市税务学会等41各社会团体被撤销登记;市集邮协会、市保险学会、市物理学会、市音乐家协会等56个民办社会团体被保留;市经济学会、市书法家协会等60个社会团体因两年未参加年检被撤销登记。
华西城市读本讯(郭琼辉记者钱双)昨日,华西城市读本记者从南充市监察局获悉,南充市今年组织对市级部门自办自管社会团体进行了全面清理。全市299个社会团体仅保留172个,43%的社会团体被撤销,合并、撤销比例处于全省前列。
据悉,此次主要针对存在财务管理混乱、只收费不服务、社会公信力低下、长期不开展活动、行业主管部门领导兼任社团负责人、行政部门执法人员进入社团行使执法权、不按规定进行换届选举和参加年检等社团进行全面清理。
按照“对因机构改革等原因已经名存实亡的社会团体予以撤销,与主管单位关联度不大、业务重复的社会团体坚决脱钩,部分社会团体的业务范围结合实际进行调整归并”的清理原则,对市本级299个社会团体(含民办社会团体56个)进行了集中清理。保留172个(其中单位自办自管77个、由自办自管脱钩转为民办39个、保留民办56个);撤并127个(其中由市级部门管理的自办自管社会团体取消独立法人资格并入保留的社团26个、撤销 101个)。
>社会新闻精选:




















