河北高速交警公布27处易发事故路段 出行需谨慎
2014年05月26日 09:26 来源:长城网
参与互动(0)
参与互动(0)
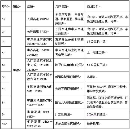
河北高速交警公布27处易发事故路段。长城网 孟楠 摄
端午节小长假即将来临,河北省高速交警总队25日公布河北省境内高速公路27处易发事故路段,提醒广大司机朋友驾车出行需谨慎慢行。(记者 宿馨元)



【编辑:王硕】
>社会新闻精选:

参与互动(0)
河北高速交警公布27处易发事故路段。长城网 孟楠 摄
端午节小长假即将来临,河北省高速交警总队25日公布河北省境内高速公路27处易发事故路段,提醒广大司机朋友驾车出行需谨慎慢行。(记者 宿馨元)




Copyright ©1999-2026 chinanews.com. All Rights Reserved