揭巡视工作条例背后:山西反思有巡视报告错评干部

《中国共产党巡视工作条例》重点明确了对四类主体的追责情形,这为构建巡视工作责任体系提供了制度支撑。
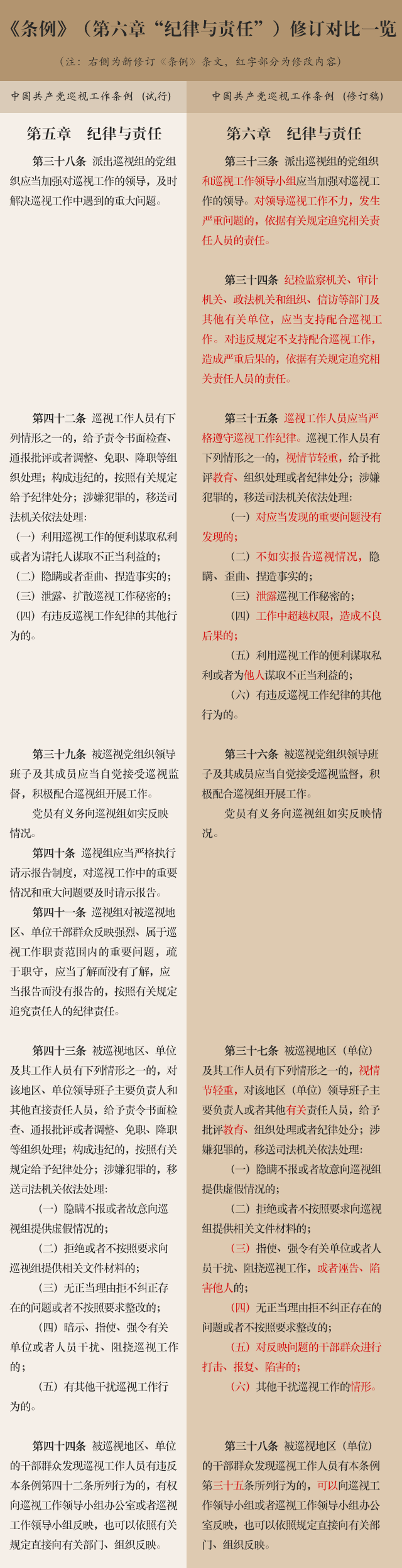
(一)派出巡视组的党组织应加强对巡视工作的领导
落实全面从严治党要求,各级党委应承担主体责任,做好巡视工作是落实主体责任的具体化。实践证明,党委和主要领导的重视和支持,为巡视工作扎实开展明确了方向、营造了氛围、创造了条件,打开了巡视工作新局面。
为进一步督促落实主体责任,《条例》明确“开展巡视工作的党组织承担巡视工作的主体责任”,并要求“派出巡视组的党组织和巡视工作领导小组应当加强对巡视工作的领导。对领导巡视工作不力,发生严重问题的,依据有关规定追究相关责任人员的责任。”这些具体要求,既使党委组织领导巡视工作有了明确规范和制度保障,又对领导不力、失职渎职行为严明了纪律。
【条例背后的故事】山西省委:扛起主体责任 把巡视打造成反腐败斗争的“尖兵”和“利剑”
山西发生严重腐败问题,最主要的原因是省委党不管党、治党不严,没有履行党风廉政建设的主体责任,巡视作用没有发挥就是体现。一些刚被巡视过的地区或单位,就出现了腐败案件,有的巡视报告对有些领导干部作出了不恰当甚至是错误的评价。
新的省委常委班子对山西巡视工作进行深入反思,认真查找差距和问题,一是问题导向意识不强,没有把“发现问题、形成震慑”作为主要任务,发现的问题数量少,对一些应当发现的问题没有发现,发现的有些问题因为核实不力没有报告。二是监督重点不突出,没有盯住重点人、重点事、重点领域和重点问题,反映省管干部问题线索比例仅为6.6%,在职的只占5.3%。三是成果运用不充分,不能保证件件有着落。四是震慑力不强,十八大以来,通过巡视线索查办和移交司法机关的省管干部案件,仅占同类案件总数的5.5%。五是工作滞后于形势任务要求,新的方式方法不会用不敢用,巡视组长仍是“铁帽子”,抽查个人事项等仍处于探索阶段。
为此,新的省委常委班子要求巡视机构按照“剑指问题、倒逼改革”要求,立说立行、改革创新。实施流程再造,出台8章49项的工作流程,建立健全巡视工作运行规则并严格执行。制定出台组长库管理办法,建立了由40名同志组成的巡视组长库,实现“一次一授权”,打破了“铁帽子”。制定出台了《山西省巡视全覆盖工作方案》,明确2015年省委巡视工作计划,力争2016年实现全覆盖。新组建了8个专项巡视组,抽调40人,以一家一月、两月一轮的快节奏,全面开展专项巡视。
山西巡视工作的新成效开始显现。2015年以来,进行了3轮巡视,巡视82个地区和单位,发现问题线索2486条,其中,涉及省管干部206人。
(二)巡视组是监督别人的,更要严守政治纪律、执行各项制度
巡视是全面从严治党的重要手段,是一项重要的、严肃的政治工作。巡视纪律就是政治纪律。巡视组是监督别人的,更要严守政治纪律、执行各项制度。
《条例》对巡视工作人员应该具备的条件作了规定,并严格规定,“对应当发现的重要问题没有发现的”、“不如实报告巡视情况,隐瞒、歪曲、捏造事实的”以及违反巡视工作纪律等行为,将严肃追究责任。
【条例背后的故事】中央巡视组:你怎么做被巡视单位在看着 老百姓在看着
严肃纪律贯穿于巡视工作全过程。巡视组内部有很多纪律,有的看似不近人情,却是确保巡视工作顺利推进的重要保证。
中央第六巡视组:你出来巡视,代表的是党中央。你是什么样的人,被巡视地区和单位在看着,老百姓也在看着。有一天晚上,组里的几位同志在驻地楼道里闻到了酒味。有人在驻地饮酒?这可不是小事,对此决不能睁一只眼闭一只眼。研究决定,就要拿这件事给大家上一次党课,敲一敲警钟。党课上既讲一个党员干部的基本要求,又讲巡视工作人员的必备素质;既讲巡视工作责任重大、使命光荣,又讲反腐败形势的严峻复杂,你一点小毛病都有可能被别有用心的人利用,有被“围猎”的危险。我们是中央巡视组,就要守纪律,一丁点都不能偏。在山西巡视时,巡视组驻地离晋祠今有一墙之隔,但是巡视的两个月期间,没有一位同志踏进晋祠内半步。纪律就是凝聚力和战斗力,巡视组出色的完成了在山西的巡视任务。
中央第七巡视组:巡视任务时间短、任务重,同志们经常昼夜奋战,非常疲劳。外出了解情况时,路上经常途经一些风景名胜,也有人劝说:“反正也是顺路,进去扫一眼也没有什么关系。”虽然是好意,但大家绝不会驻足一下,即使是在海南这样的旅游大省,两个月都没有下过一次海。这就是铁的纪律。
对巡视纪律的一点点违背,带来的都可能会是致命的伤害。有一次,巡视组到一个单位巡视,被巡视单位一位班子成员担任联络组组长,配合工作,大家非常熟悉。但是,随着巡视工作的深入,巡视组发现了一些重要问题线索涉及到他。全组人员严守纪律,继续与他进行工作接触,但没有透露丝毫信息。后来,根据巡视发现的问题线索,此人被查处。
(三)被巡视党组织应自觉接受监督,积极配合巡视组开展工作
巡视工作是党风廉政建设和反腐败斗争的重要平台,是党内监督和群众监督相结合的重要方式,是上级党组织对下级党组织监督的重要抓手。
被巡视地区(单位)党员领导干部应该正确认识、端正态度、敢于直面问题,“被巡视党组织领导班子及其成员应当自觉接受巡视监督,积极配合巡视组开展工作”,确保巡视工作顺利开展。
《条例》明确了被巡视党组织的配合责任,规定对干扰、阻挠、妨碍巡视工作的行为进行追责。
【条例背后的故事】不配合巡视工作 局长书记双双受处分
在巡视工作中,广大干部群众盼望巡视、支持巡视、积极配合巡视,这是主流;但另一方面,也确有少数自身存在问题的单位和个人躲避巡视、应付巡视、不配合巡视乃至干扰巡视,对此必须严肃查处。
中央第八巡视组赴郑州铁路局了解情况时,要求其办公室提供接待账目。该单位向巡视组提供了一批凭单,其中有400多份2000元以上的,100多份3500元以上的。数额这么大,次数这么多,每顿饭有多少人吃、都是吃的什么?巡视组要求提供相关材料。该单位竟然拒绝提供,说找不着了,工作笔记本也销毁掉了,菜单也无法提供。巡视组找来党委书记和局长,要求他们履行主体责任就此进行调查。结果发现,前面提供的单据全部是假的。原来接待科知道巡视组要来,为了掩盖严重挥霍浪费行为,就建议处理账目,化整为零,一笔大账目被处理成若干个小账目,还找相关业务部门编造吃饭经历。据查,他们有一顿饭花了13000多元,仅酒水费用就有9000多元。
8月11日,根据巡视组发现的情况和线索,中国铁路总公司党组召开全路电视电话会议,通报近期对13起领导干部违反中央八项规定精神问题的查处情况,其中郑州铁路局原局长张军邦因严重超标准公务接待、公款吃喝被给予党内严重警告处分,郑州铁路局党委书记杨伟军因未认真履行党风廉政建设主体责任被给予党内警告处分。(中央纪委监察部网站 陆云达 鲍爽 姜春媛 )
>社会新闻精选:





















